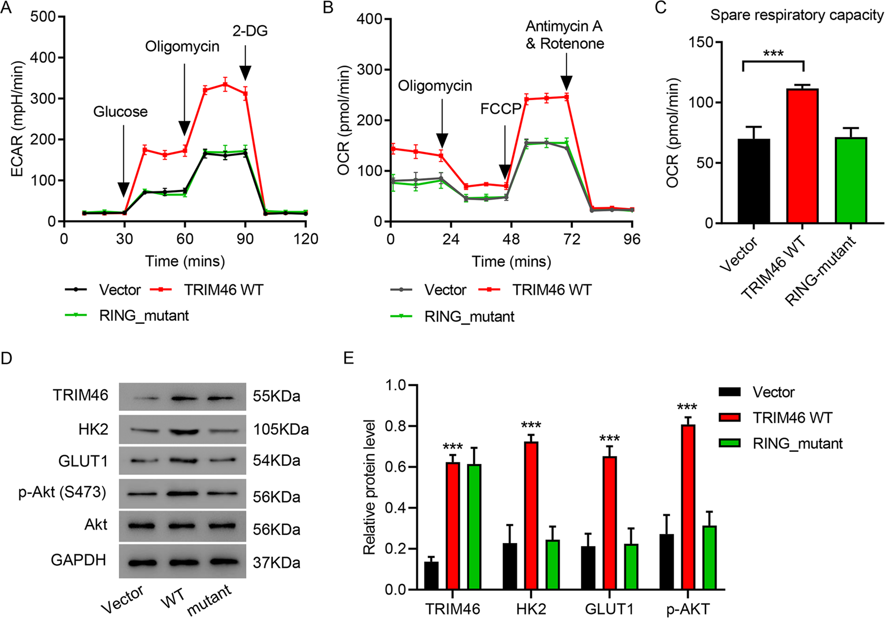
Fig. 4: TRIM46 promoted LUAD cell glycolysis.

A ECAR, B OCR, C spare respiratory capacity and D, E expression of TRIM46, AKT, p-AKT, HK2, and GLUT1 of A549 cells transfected with WT-TRIM46, RING-mutant TRIM46, or Vector. Results were presented as the mean ± standard error (n = 3). Independent experiments were repeated three times. ***P < 0.001.