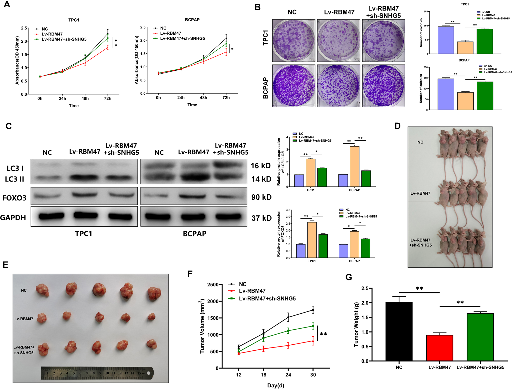
Fig. 4: RBM47 regulates PTC cell proliferation and autophagy via SNHG5 in vitro and in vivo.

A, B Proliferation of PTC cells transfected with sh-NC, Lv-RBM47, or Lv-RBM47 + sh-SNHG5 evaluated by CCK-8 assay and plate colony assay. C LC3 II/LC3 I ratio and FOXO3 protein level detected by WB in PTC cells transfected with sh-NC, Lv-RBM47, or Lv-RBM47 + sh-SNHG5. D, E The subcutaneous implant mouse models inoculated with sh-NC, Lv-RBM47, or Lv-RBM47 + sh-SNHG5 TPC1 cells (n = 5). F, G Volumes and weights of harvested tumors in both groups. Scale bar = 20 μm. Statistical differences were analyzed using the independent samples t-test; data are shown as the mean ± standard error of the mean based on three independent experiments. *p < 0.05, **p < 0.01.