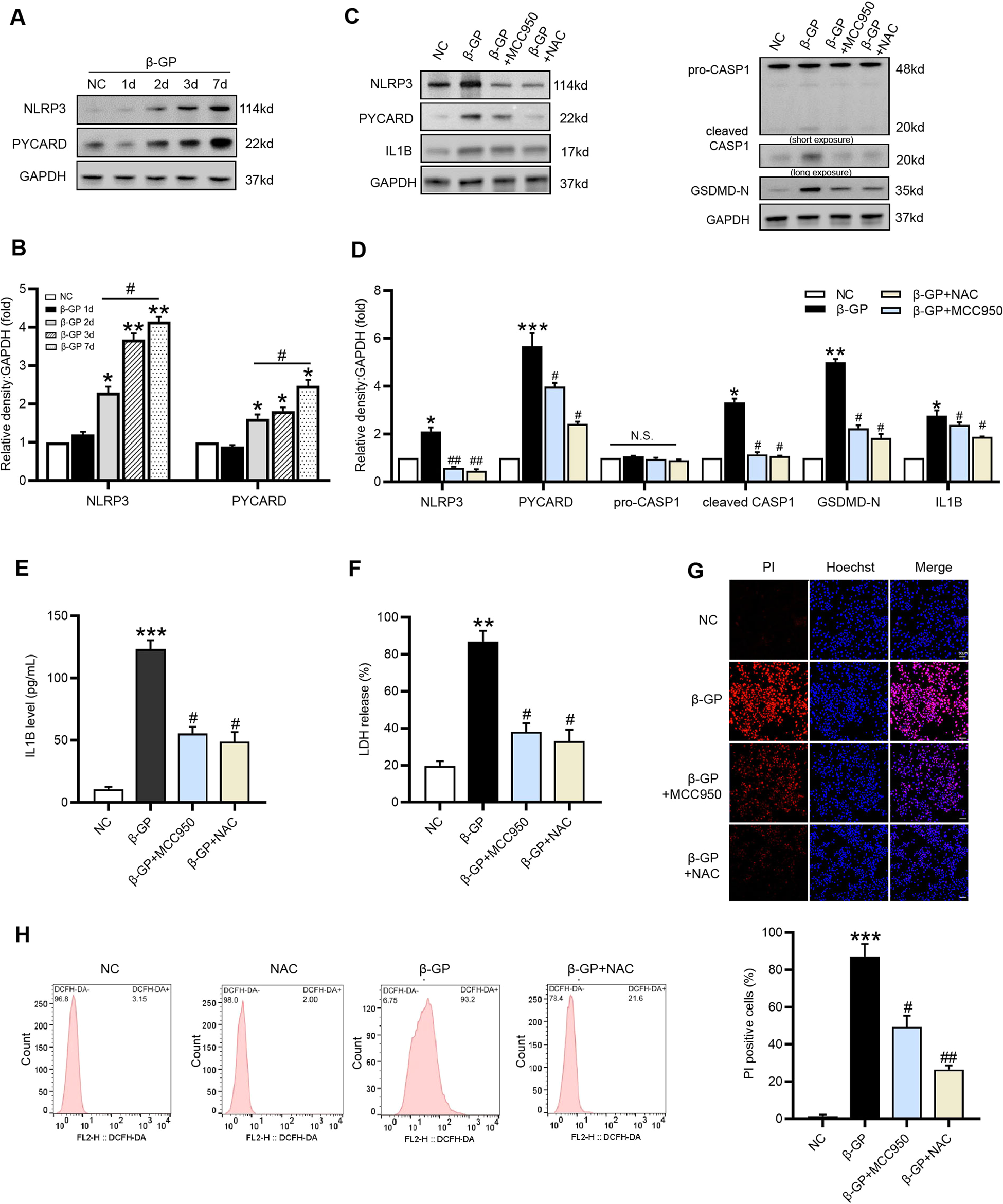
Fig. 3: ROS-mediated NLRP3 inflammasome activation is involved in β-GP-induced VSMC pyroptosis.

VSMCs were treated with β-GP (10 mM) for the indicated time. A The protein levels of NLRP3 and PYCARD were determined by western blotting. B Quantification of the results shown in A. The data are presented as means ± SEM. *P < 0.05, **P < 0.01 vs. control group; #P < 0.05, ##P < 0.01 vs. indicated group. VSMCs were incubated in the presence of β‐GP (10 mM) medium with the ROS inhibitor NAC (20 μM) or NLRP3 inhibitor MCC950 (100 μM) as indicated. C The protein levels of pyroptosis-related markers were determined by western blotting. D Quantification of the results shown in C. E The IL1B content in VSMC culture supernatants was determined by ELISA. F The release of LDH was detected using the LDH Assay Kit. G The percentage of PI-positive cells was measured using Hoechst 33342 (blue)/PI (red) double staining (top: Representative images; bottom: Quantitative analysis of PI-positive cells). Scale bar = 50 μm. H The intracellular ROS level was detected using the fluorescent probe DCFH-DA and measured by flow cytometry. Data are expressed as mean ± SEM. *P < 0.05, **P < 0.01, ***P < 0.001 vs. control group; #P < 0.05, ##P < 0.01 vs. β-GP group; and N.S. not significant.