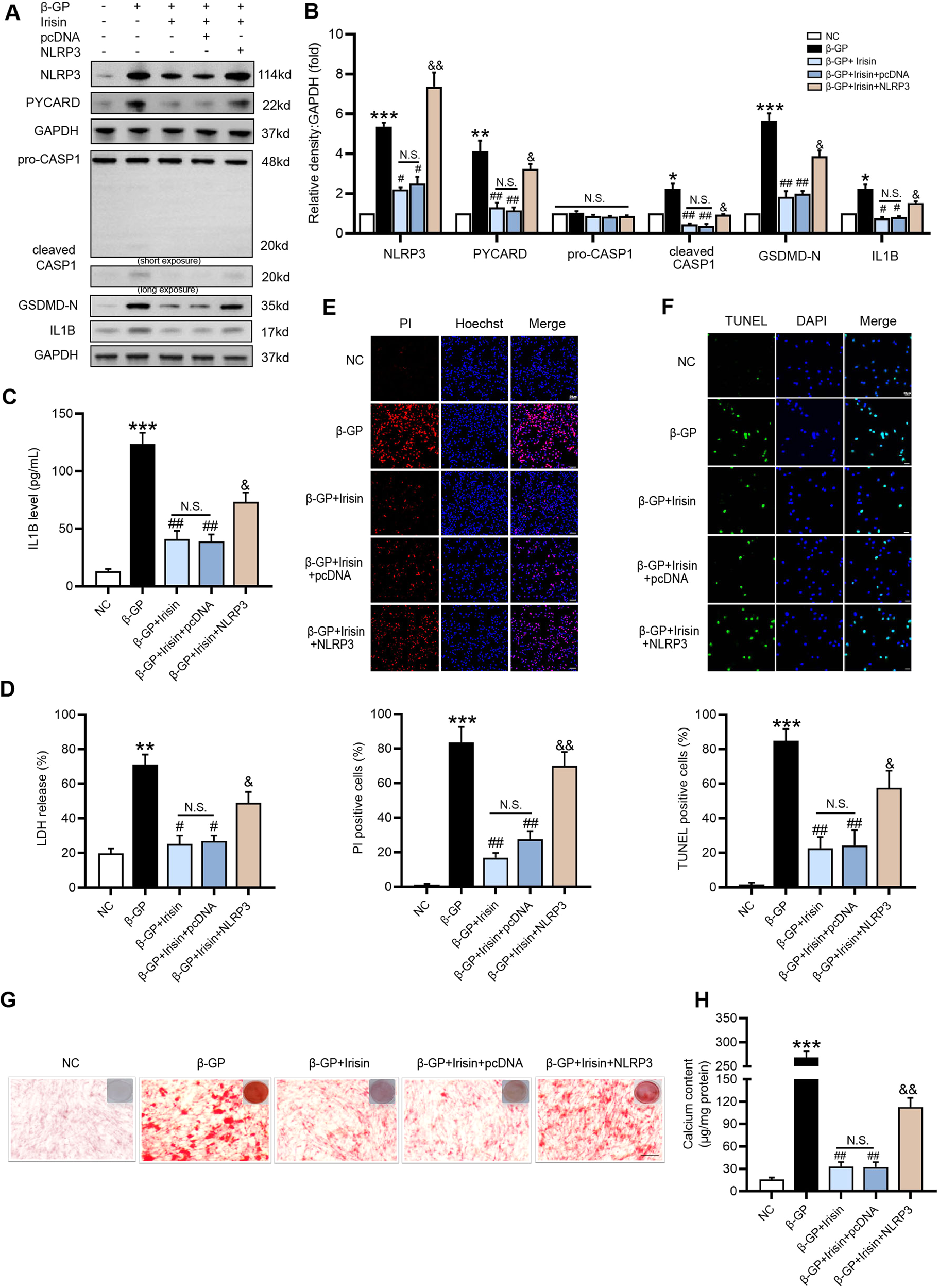
Fig. 4: Overexpression of Nlrp3 attenuates the inhibitory effect of Irisin on β-GP-induced VSMC pyroptosis and calcification.

VSMCs were transfected with the pcDNA empty vector (pcDNA) or Nlrp3-expressed plasmid (NLRP3) for 48 h, and were subsequently treated with β-GP (10 mM) in the presence or absence of 100 ng/ml of Irisin for 7 days. A The protein levels of pyroptosis-related markers were determined by western blotting. B Quantification of the results shown in A. C The IL1B content in VSMC culture supernatants was determined by ELISA. D The release of LDH was detected using the LDH Assay Kit. E The percentage of PI-positive cells was measured using Hoechst 33342 (blue)/PI (red) double staining (top: Representative images; bottom: Quantitative analysis of PI-positive cells). F The percentage of TUNEL-positive cells (green) was evaluated by TUNEL staining (top: Representative images; bottom: Quantitative analysis of TUNEL-positive cells). Scale bar = 50 μm for (E); Scale bar = 20 μm for (F). G Calcium deposition in VSMCs was assessed by Alizarin red staining (positive staining: red; scale bar=100 μm). H Quantitative analysis of calcium deposition in VSMCs normalized to the protein content. Data are expressed as mean ± SEM. *P < 0.05, **P < 0.01, ***P < 0.001 vs. control group; #P < 0.05, ##P < 0.01 vs. β-GP group;&P < 0.05, &&P < 0.01 vs. β-GP + Irisin+pcDNA group; and N.S. not significant.