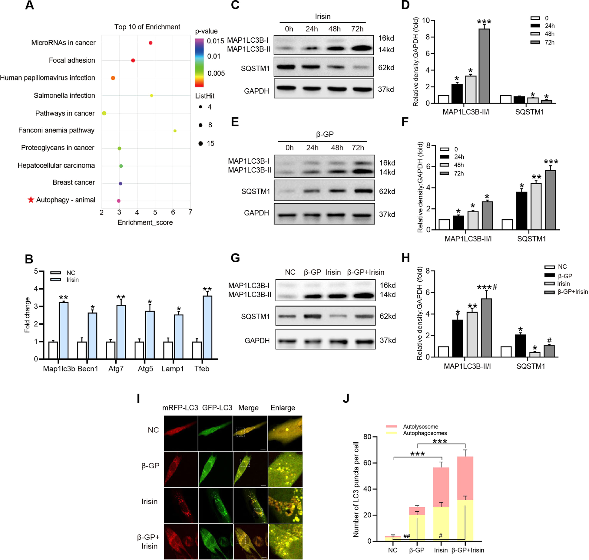
Fig. 5: Irisin treatment induces autophagy and restores autophagic flux in calcified VSMCs.

A Pathway analysis of the 277 target genes based on KEGG database. The top 10 positively enriched pathways are shown in the bubble chart. The x-axis represents the enrichment score, y-axis represents the enriched pathways. The color of the bubble represents the P value of the pathway enrichment. The size of each bubble represents the number of different genes contained in the pathway. B VSMCs were treated with Irisin (100 ng/ml) for 72 h and the mRNA level of Map1lc3b, Becn1, Atg7, Atg5, Lamp1, and Tfeb was assessed by qRT-PCR. Data are expressed as mean ± SEM. *P < 0.05, **P < 0.01 vs. control group. C–F VSMCs were treated with Irisin (100 ng/ml) or β-GP (10 mM) for the indicated time. Protein levels of MAP1LC3B and SQSTM1were determined by western blotting. G, H VSMCs were incubated with or without Irisin (100 ng/ml) in the presence of β-GP (10 mM) for 72 h. Protein levels of MAP1LC3B and SQSTM1 were evaluated by western blotting. Data are expressed as mean ± SEM. *P < 0.05, **P < 0.01, ***P < 0.001 vs corresponding control group; #P < 0.05, ##P < 0.01 vs corresponding β-GP group. I Confocal microscopy observation of mRFP-GFP-LC3 adenovirus transfected VSMCs treated as indicated (Magnification: ×63, Scale bars = 10 μm). J Autophagosome (yellow dots) and autolysosome (red dots) numbers in each group were calculated. Data are expressed as mean ± SEM. *P < 0.05, **P < 0.01, ***P < 0.001 vs. indicated group; #P < 0.05, ##P < 0.01 vs. indicated group.