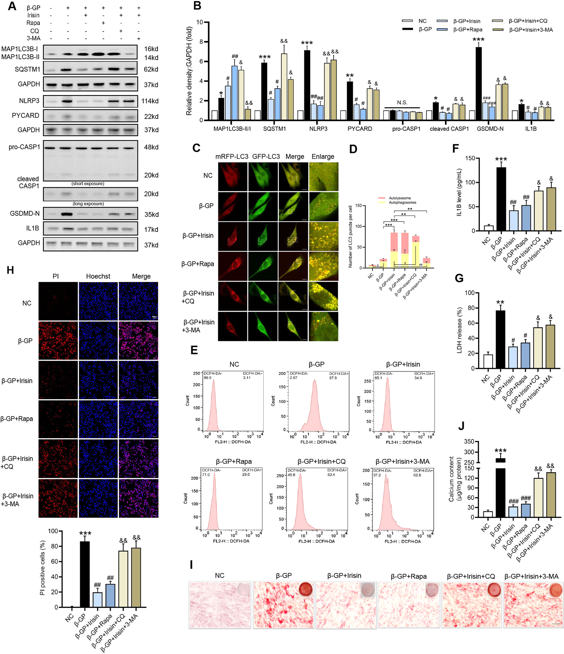
Fig. 6: Irisin protects VSMCs from β-GP-induced pyroptotic cell death and calcification by promoting autophagic flux.

VSMCs were cultured in the presence of β-GP (10 mM) with or without of Irisin, and were subsequently treated with rapamycin (Rapa, 200 nM), 3-methyladenine (3-MA, 5 mM) or chloroquine (CQ,25 µM) for 72 h (autophagy) or 7 days (calcification). A The protein levels of autophagy- and pyroptosis-related markers were determined by western blotting. B Quantification of the results shown in A. C Confocal microscopy observation of mRFP-GFP-LC3 adenovirus transfected VSMCs treated as indicated (Magnification: ×63, Scale bars=10 μm). D Autophagosome (yellow dots) and autolysosome (red dots) numbers in each group were calculated. Data are expressed as mean ± SEM. *P < 0.05, **P < 0.01, ***P < 0.001 vs. indicated group; #P < 0.05, ##P < 0.01 vs. indicated group. E The intracellular ROS level was detected using the fluorescent probe DCFH-DA and measured by flow cytometry. F The IL1B content in VSMC culture supernatants was determined by ELISA. G The release of LDH was detected using the LDH Assay Kit. H The percentage of PI-positive cells was measured using Hoechst 33342 (blue)/PI (red) double staining (top: Representative images; bottom: Quantitative analysis of PI-positive cells). Scale bar = 50 μm. I Calcium deposition in VSMCs was assessed by Alizarin red staining. Scale bar = 100 μm. J Quantitative analysis of calcium deposition in VSMCs normalized to the protein content. Data are expressed as mean ± SEM. *P < 0.05, **P < 0.01, ***P < 0.001 vs. control group; #P < 0.05, ##P < 0.01, ###P < 0.001 vs. corresponding β-GP group; &P < 0.05, &&P < 0.01 vs. corresponding β-GP + Irisin group; and N.S. not significant.