Fig. 5: Nlrx1 is a downstream gene of Slc25a43 involved in oxidative stress.
From: Genome-wide screening in the haploid system reveals Slc25a43 as a target gene of oxidative toxicity

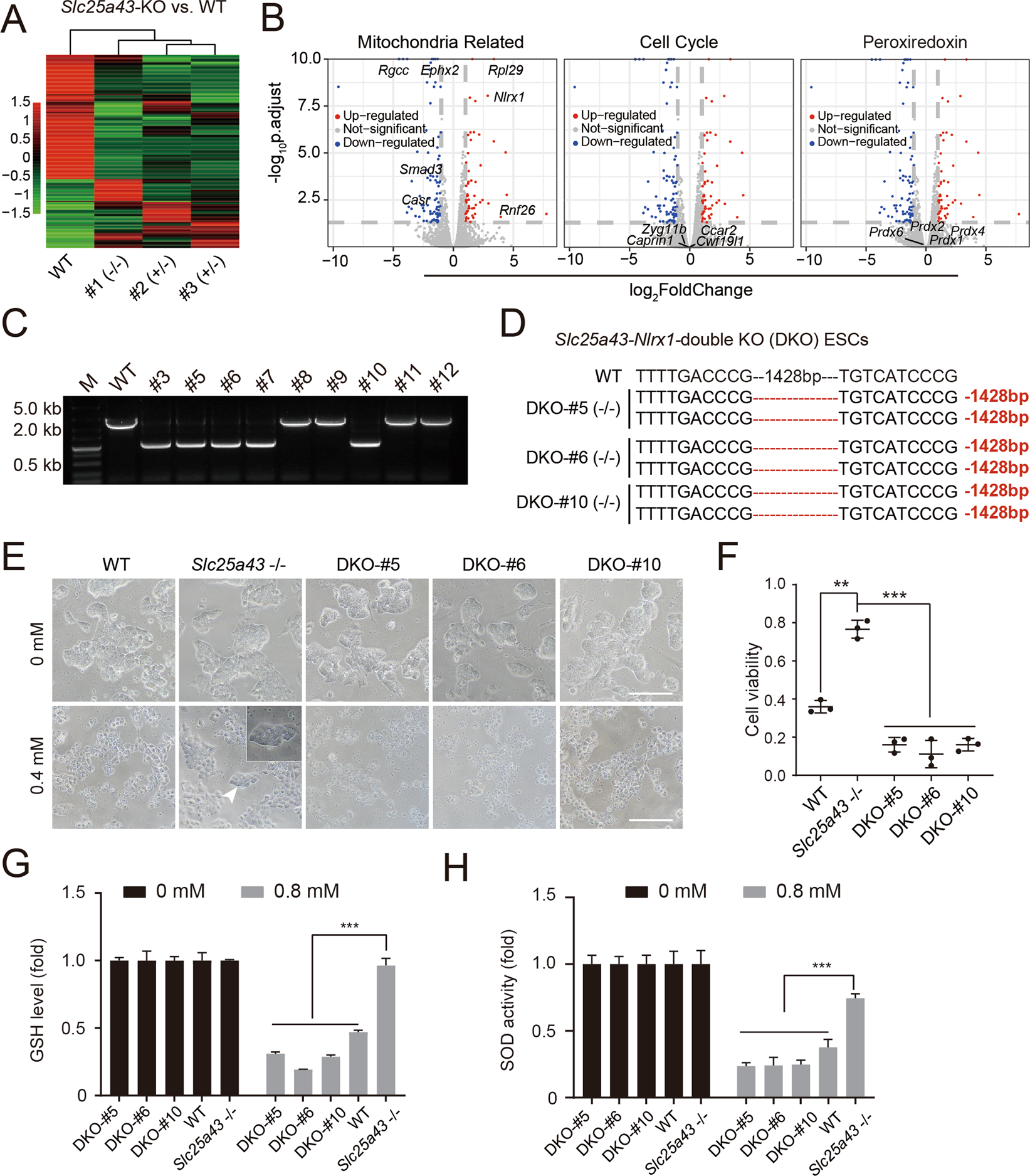
A The heatmap of DEGs among three Slc25a43-KO ESCs and WT-diESCs. B The volcano plots showed DEGs between Slc25a43-KO ESCs and WT-diESCs treated with H2O2. Highlighted points indicate representative genes related to mitochondrial function, cell cycle and peroxiredoxin. C Genotype identification of Slc25a43-Nlrx1-double KO (DKO) ESCs. D Genotyping of DKO ESCs by DNA sequencing. E Phase-contrast images of DKO ESCs and WT-diESCs after treatment with 0.4 mM H2O2 for 4 h. Scale bar, 100 μm. F Cell viability of DKO ESCs and WT-diESCs treated with 0.4 mM H2O2 for 4 h. Data represented three independent experiments. t-test, **p < 0.01, ***p < 0.001. Data were presented as the mean ± SD. G GSH levels in DKO ESCs and WT-diESCs treated with/without 0.8 mM H2O2 for 4 h. Data represented three independent experiments. t-test, ***p < 0.001. Data were presented as the mean ± SD. H SOD activities in DKO ESCs and WT-diESCs treated with/without 0.8 mM H2O2 for 4 h. Data represented three independent experiments. t-test, ***p < 0.001. Data were presented as the mean ± SD.