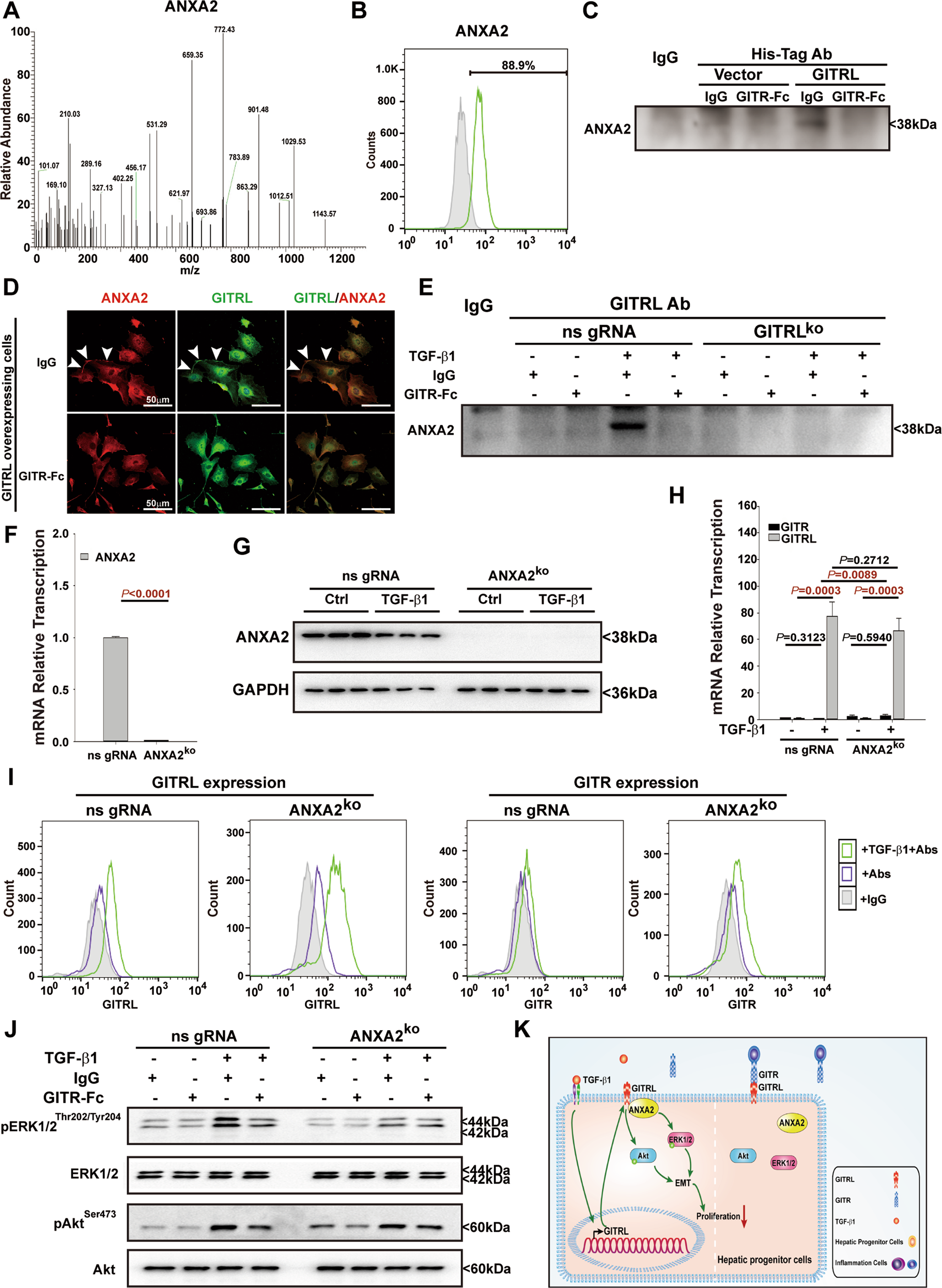
Fig. 7: GITR/GITRL reverse signalling is dependent on recruiting ANXA2.

A His-tag antibodies were used to co-IP GITRL binding proteins in the GITRL-overexpressing cells, and mass spectrometry analysis revealed that ANXA2 was a protein bound to GITRL. B Hepatic progenitor cells expressed ANXA2 at a positive rate of 88.9 ± 2.4% (N = 3). C Western blots of the proteins pulled down by His-tag antibodies showed that GITRL bound to ANXA2 in the GITRL-overexpressing cells, but GITRL dissociated from ANXA2 in the presence of GITR-Fc. D Double immunofluorescence staining of ANXA2 and GITRL showed that GITRL colocalized with ANXA2 on the cell membrane in the GITRL-overexpressing cells, while no colocalization was found in the presence of GITR-Fc (N = 3). E Western blots of the proteins pulled down by GITRL antibodies showed that GITRL bound to ANXA2 in the TGF-β1-treated hepatic progenitor cells, but few ANXA2 bound to GITRL in the presence of GITR-Fc. In the TGF-β1-treated GITRL-knockout cells, ANXA2 could not be pulled down by GITRL antibodies. F TaqMan RT-PCR results showed reduced transcription of ANXA2 (N = 3). G Western blot results showed that ANXA2 expression was knocked out in the ANXA2 knockout cells (N = 3). H TaqMan RT-PCR results showed the transcription of GITRL and GITR in the ANXA2 knockout cells compared to the nonspecific gRNA-transfected control cells in response to TGF-β1 incubation (N = 3). I Immunofluorescence staining without permeabilization and flow cytometry showed the expression of GITRL and GITR in the ANXA2 knockout cells. J Knocking out ANXA2 inhibited ERK1/2 (Thr202/Tyr204) and Akt (Ser473) phosphorylation, and GITR-Fc could not reduce ERK1/2 (Thr202/Tyr204) and Akt (Ser473) phosphorylation in the presence of TGF-β1 compared to that of the nonspecific gRNA-transfected control cells (N = 3). K Schematic representation of the molecular mechanism of GITR/GITRL reverse signalling in hepatic progenitor cells.