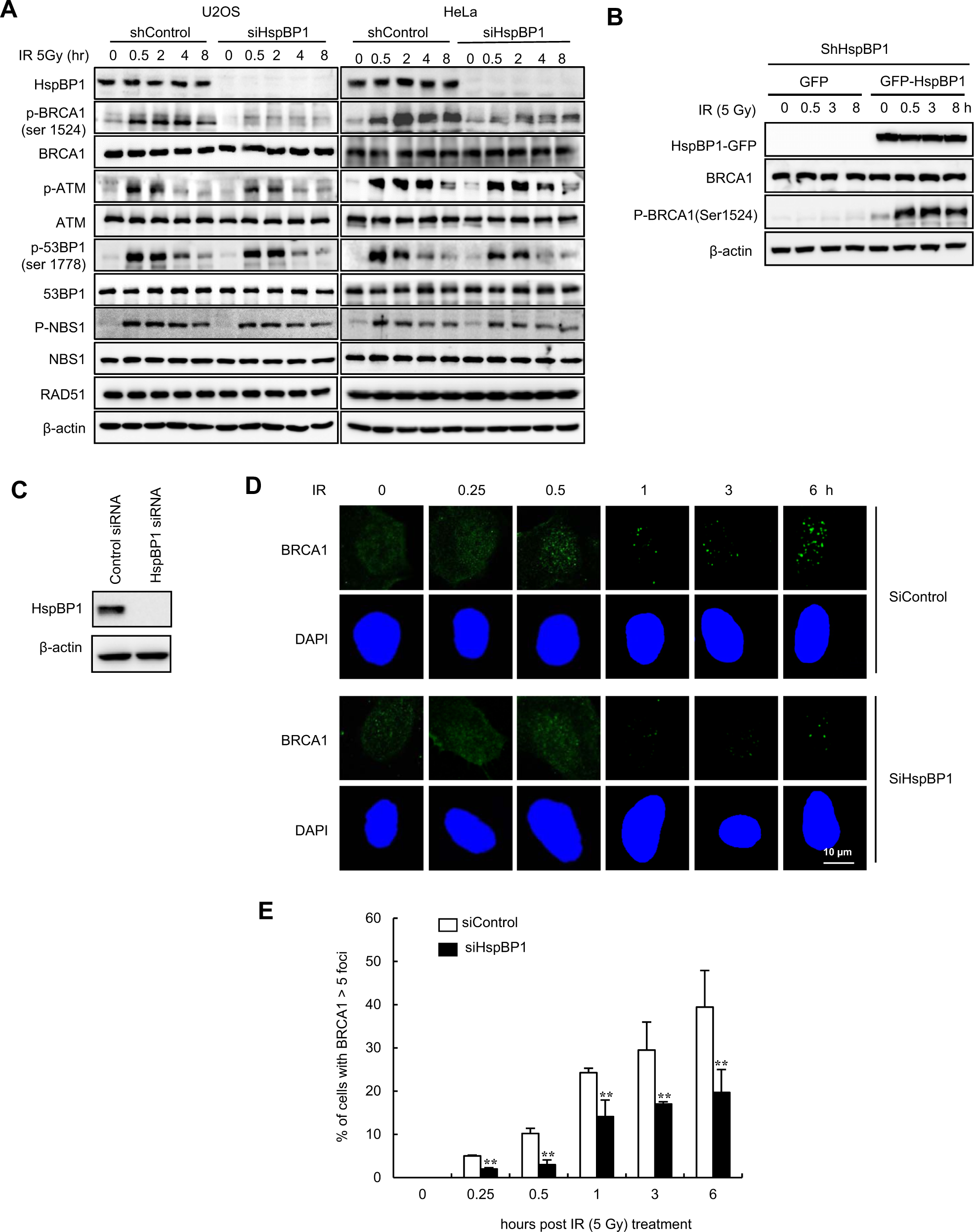
Fig. 2: HspBP1 is important for BRCA1 phosphorylation and foci formation in response to IR.

A Control and HspBP1-depleted U2OS and HeLa cells were either untreated or treated with 5 Gy ionizing radiation (IR). Whole cell lysates were prepared at the indicated time points and western blot analysis was performed using the indicated antibodies. B Stable HspBP1-depleted HeLa cells reconstituted with GFP-Mock or GFP-HspBP1 were either untreated or treated with 5 Gy of IR. Whole-cell lysates were prepared at the indicated time points and western blot analysis was performed using the indicated antibodies. C Levels of HspBP1 expression in control and HspBP1-depleted U2OS cells. D, E Control and HspBP1-depleted U2OS cells were either untreated or treated with 5 Gy IR, fixed at the indicated time points, and immunofluorescence analysis with antibodies against BRCA1 was carried out. Nuclei were stained with DAPI. Representative images (D) and percentage of cells populations that show more than 5 foci for BRCA1 foci (E) are shown. Data represent mean ± SD (n = 3), **P < 0.01, two-tailed Student’s t-test.