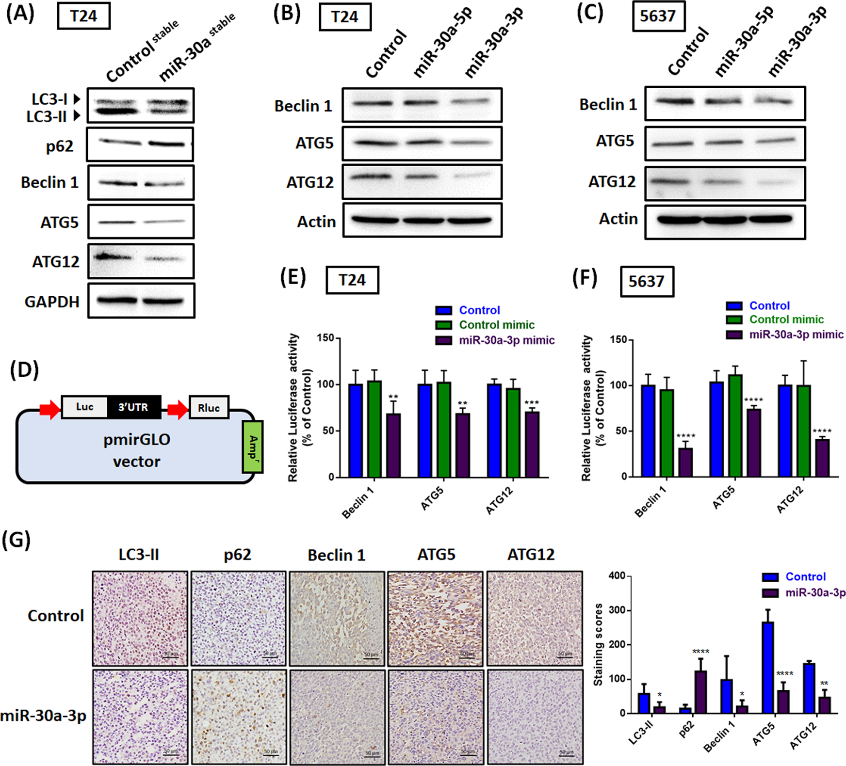
Fig. 5: Hsa-miR-30a-3p inhibits ATG5, ATG12, and Beclin 1 expression.

A LC3-II, p62, ATG5/12, and Beclin 1 protein expression in stable cells were measured through western blot assay (N = 3). B, C Transfection of BC cells (T24 and 5637) with the control mimic (25 nM), miR-30a-5p mimic (25 nM), or miR-30a-3p mimic (25 nM) for 24 h; the levels of ATG5/12 and Beclin 1 protein expression were analyzed through western blot assay (N = 3). D Schematic 3′-UTR representation of human ATG5/12 and Beclin 1 containing the hsa-miR-30a-3p-binding site in pmiR-GLO luciferase vector. E, F The BC cells were cotransfected with indicated-3′-UTR plasmid (1 μg/μL) and hsa-miR-30a-3p mimic (25 nM) for 24 h; relative luciferase/Renilla activities were then measured (N = 3). G Histologic sections of murine tumor were immunostained with LC3-II, p62, ATG5/12, and Beclin 1 (N = 3). All data are expressed as means ± SDs in triplicate samples. *P < 0.05, **P < 0.01, ***P < 0.001, and ****P < 0.0001 relative to the control group.