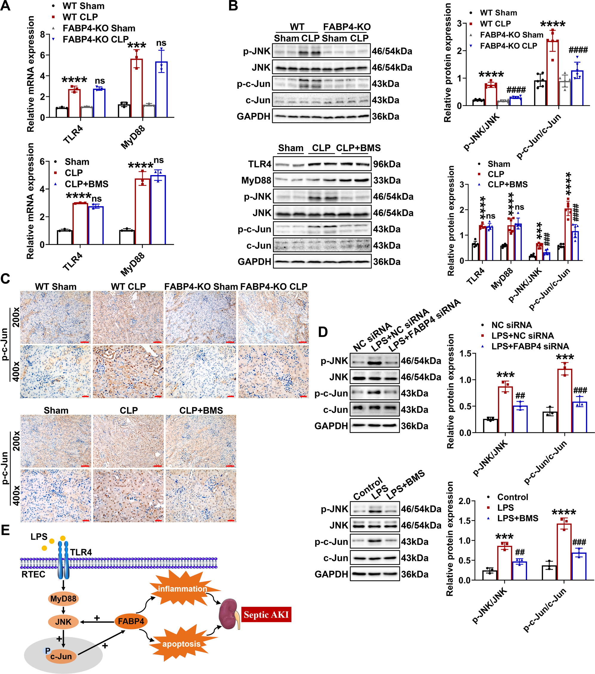
Fig. 8: Tubular FABP4 formed a positive feedback loop with c-Jun in septic AKI.

C57BL/6J, FABP4 inhibitor BMS309403 (BMS)-treated C57BL/6J, FABP4 KO, and WT mice (male, 8–10 weeks old) were subjected to CLP or sham surgery and killed 16 h later. TCMK-1 cells were transfected with negative control (NC) siRNA or FABP4 siRNA for 24 h and then treated with 100 μg/ml LPS for another 24 h, or either untreated or pretreated with 10 μM BMS for 30 min before 24 h of 100 μg/ml LPS stimulation. A Renal mRNA levels of TLR4 and MyD88 measured by quantitative real-time PCR (n = 3). B Renal protein levels of TLR4, MyD88, p-JNK, JNK, p-c-Jun, and c-Jun examined by western blotting and quantified by densitometry (n = 6). C Immunochemistry staining of p-c-Jun in kidney tissue sections (×200, scale bar = 50 μm; ×400, scale bar = 20 μm). Data are shown as mean ± SD; ***P < 0.001, ****P < 0.0001 for WT CLP versus WT Sham, or for CLP versus Sham; ns = no significance, ###P < 0.001, ####P < 0.0001 for FABP4-KO CLP versus WT CLP, or for CLP + BMS versus CLP. D Western blotting and densitometry quantification of p-JNK, JNK, p-c-Jun, and c-Jun in TCMK-1 cells. Data are shown as mean ± SD (n = 3); ***P < 0.001, ****P < 0.0001 for LPS + NC siRNA versus NC siRNA, or for LPS versus Control; ##P < 0.01, ###P < 0.001 for LPS + FABP siRNA versus LPS + NC siRNA, or for LPS + BMS versus LPS. E Schematic illustration of the role and regulation of tubular FABP4 in the pathogenesis of septic AKI.