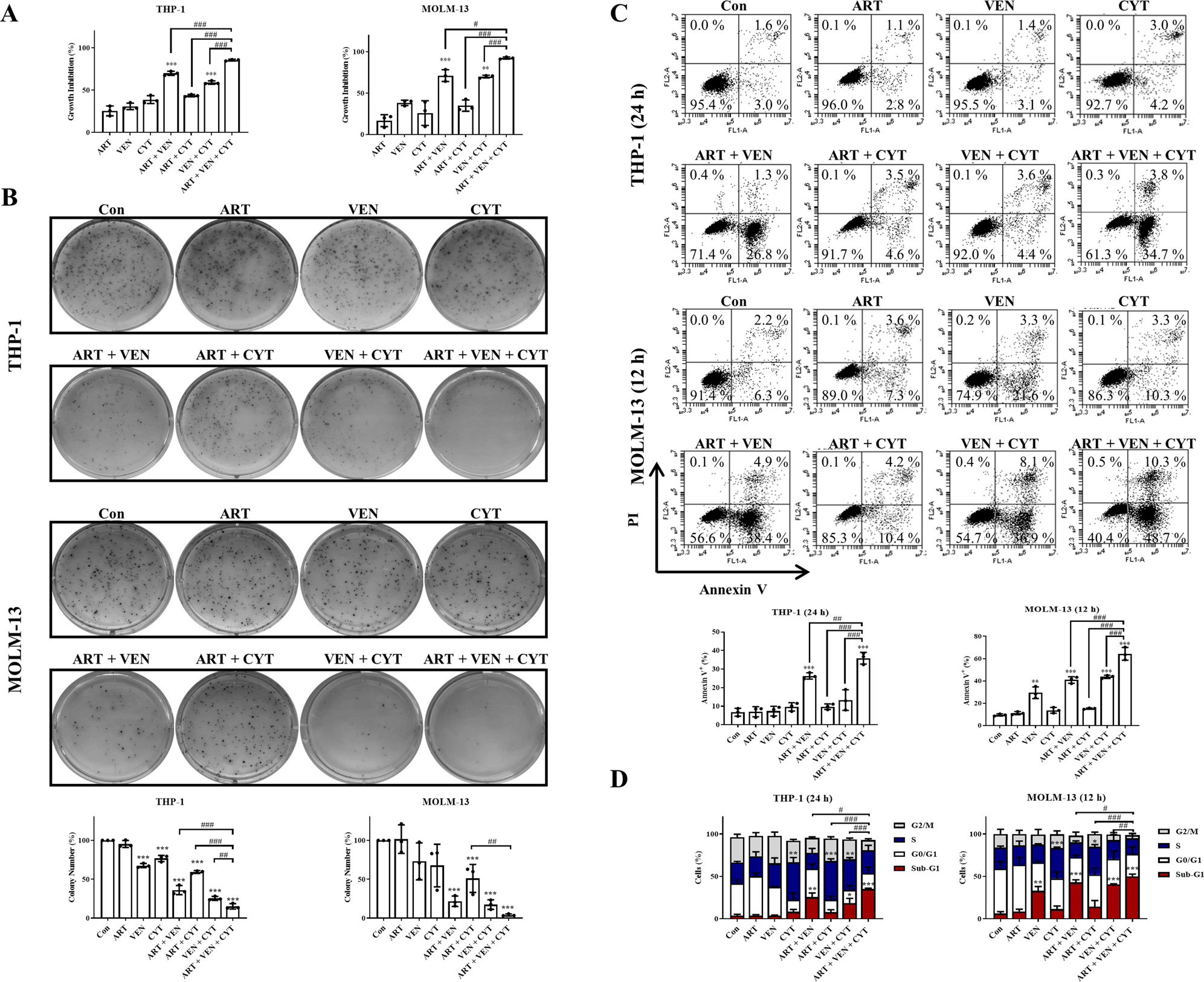
Fig. 4: The triple combination of venetoclax, artesunate, and cytarabine is more effective at inhibiting leukemia cell growth and inducing DNA damage.

THP-1 cells were treated with 0.8 μM artesunate, 0.1 μM venetoclax, and 0.5 μM cytarabine alone or in combination. MOLM-13 cells were treated with 0.2 μM artesunate, 0.01 μM venetoclax, and 0.005 μM cytarabine alone or in combination. A Growth inhibition of the different combination were measured after 72 h treatment. B The number of colonies were counted and calculated as a percentage of the control after 14 days. C THP-1 cells were treated with 0.8 μM artesunate, 0.1 μM venetoclax, and 8 μM cytarabine alone or in combinations for 24 h. MOLM-13 cells were treated with 0.2 μM artesunate, 0.01 μM venetoclax, and 0.08 μM cytarabine alone or in combination for 12 h. Apoptosis induction measured based on Annexin V/PI staining. D Cell cycle assessed after PI staining by flow cytometry. Values are mean ± SD of three independent experiments. *P < 0.05; **P < 0.01; ***P < 0.001 compared to the control group by t-test. #P < 0.05; ##P < 0.01; ###P < 0.001 by two-way ANOVA test.