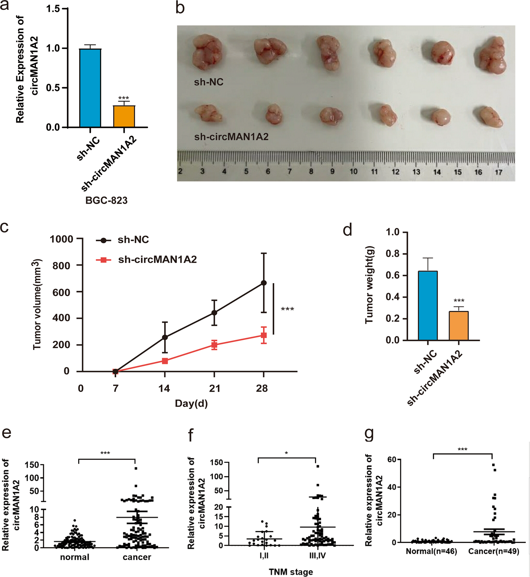
Fig. 6: CircMAN1A2 knockdown inhibited xenograft tumour growth in vivo and the clinical relevance of circMAN1A2 in GC.
From: CircMAN1A2 is upregulated by Helicobacter pylori and promotes development of gastric cancer

a qRT–PCR analysis of circMAN1A2 expression in BGC823 cells transfected with sh-circMAN1A2 and sh-NC. b The tumours of the xenograft mouse model were removed and imaged. c, d The tumour volume and weight were measured and analysed. e The expression of circMAN1A2 in normal adjacent tissues (n = 101) and gastric cancer tissues (n = 101) was detected by qRT–PCR. f qRT–PCR analysis of circMAN1A2 expression in gastric cancer tissues in different TNM stages. g Relative expression of circMAN1A2 assessed by qRT–PCR in the plasma of gastric cancer patients (n = 49) and healthy donors (n = 46). *P < 0.05, **P < 0.01, ***P < 0.001.