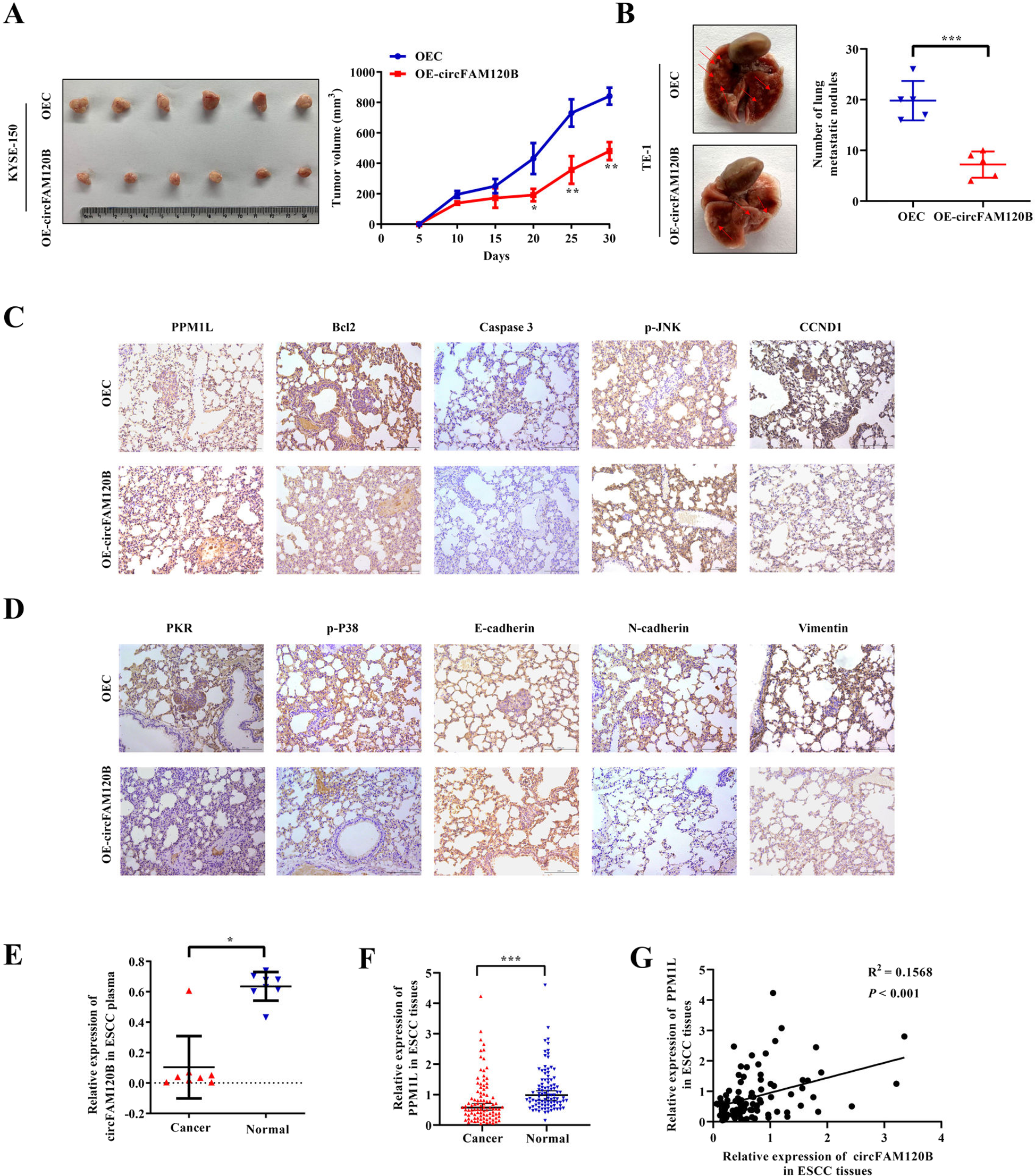
Fig. 6: circFAM120B depresses the tumorigenicity of ESCC in vivo and is associated with PPM1L in clinical samples.

A KYSE-150 cells with indicated modifications were subcutaneously injected into the flanks of mice in the armpit. Subcutaneous xenograft tumors, as well as changes in tumor size, are displayed. B TE-1 cells with indicated modifications were subcutaneously injected from the tail vein of nude mice. The lung tissues of the mice were harvested, and the number of metastatic foci was counted. C, D Indicated proteins were detected by IHC assays in murine tissues. The representative images are presented. E Detection of circFAM120B expression in eight pairs of plasma samples from ESCC patients and healthy volunteers by qRT-PCR analysis. F Assessment of PPM1L expression in 96 pairs of ESCC tissues by qRT-PCR analysis. G Correlation between circFAM120B and PPM1L expression in 96 pairs of ESCC tissues.