Fig. 2: LNMSCs secrete MCP-1 to promote T-cell proliferation.
From: Mesenchymal stem cells empower T cells in the lymph nodes via MCP-1/PD-L1 axis

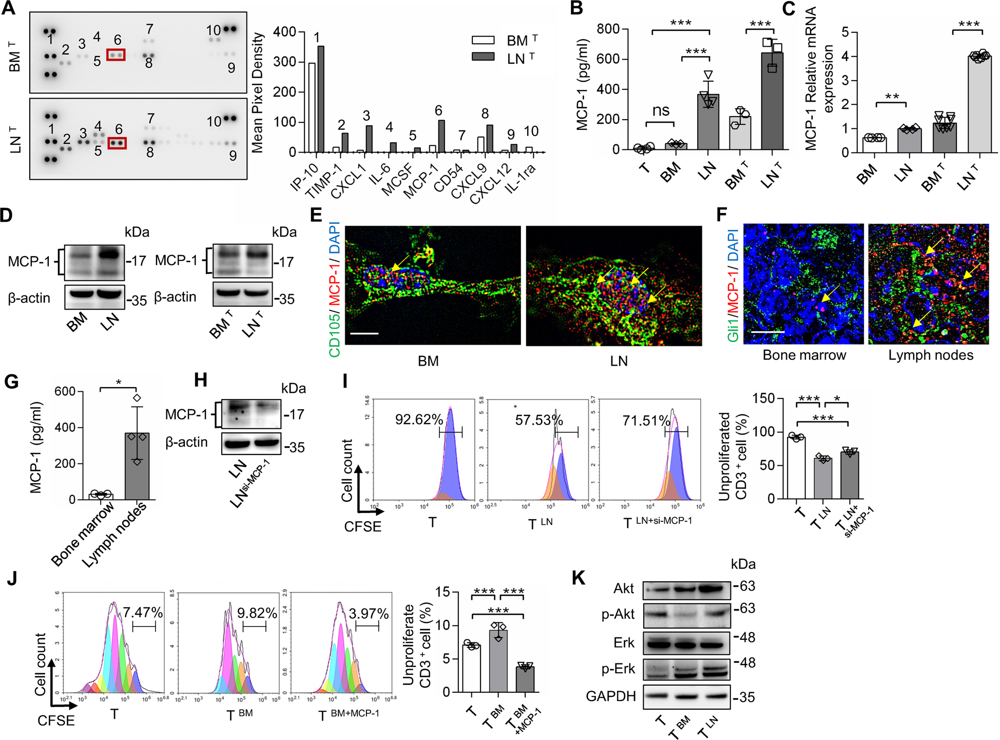
A Cytokine array analysis showed that supernatants of T cells co-cultured with LNMSCs contained a higher level of MCP-1 than those co-cultured with BMMSCs. B–D ELISA, real-time qPCR and Western blotting results showed that LMNSCs produced and secreted a higher level of MCP-1 than BMMSCs before and after co-cultured with activated T cells. n = 3–4 (B), n = 4–8 (C). E LNMSCs expressed an elevated level of MCP-1 compared to that of BMMSCs in vitro. Scale bar = 5 μm. F, G The lymph nodes contain a higher level of MCP-1 than bone marrow. Scale bar = 5 μm. n = 3–4 (G). H, I MCP-1 siRNA treatment significantly reduced the capacity of LNMSCs to induce T-cell proliferation. n = 3 (I). J MCP-1 treatment reversed the ability of BMMSCs to promote T-cell proliferation. n = 3. K Western blotting showed LNMSCs promoted T-cell proliferation via Erk signaling pathway and BMMSCs suppressed T-cell proliferation via Akt signaling pathway. *P < 0.05, **P < 0.01, ***P < 0.001.