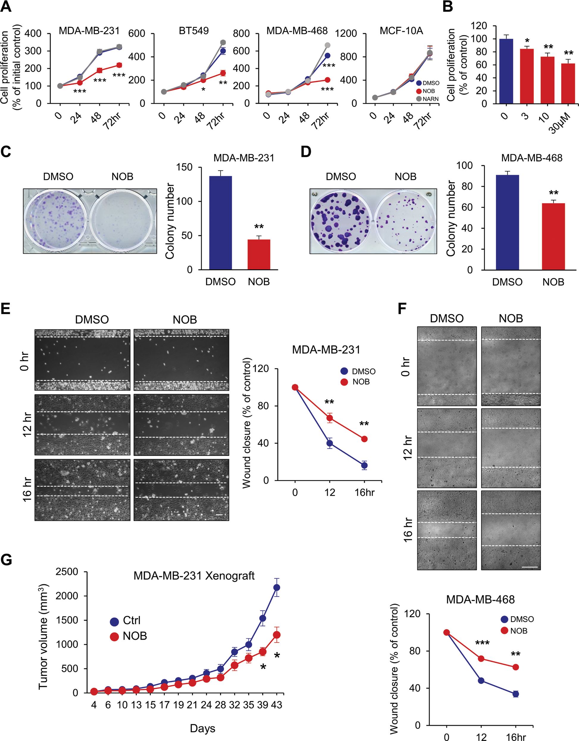
Fig. 1: NOB suppress cell survival and motility of TNBC.

A TNBC cell lines (MDA-MB-231, BT549, and MDA-MB-468) and MCF10A were treated for 24, 48, and 72 h with 10 µM NOB or 0.1% DMSO as control. Cell proliferation was determined by WST-1 assays. Data represent mean ± SEM. Two-tailed Student’s t-test shows significant statistical difference between DMSO and NOB. *p < 0.05, **p < 0.01, and ***p < 0.001. B MBA-MB-231 cells were treated with various concentrations of NOB (0–30 µM) as indicated for 48 h and subjected to WST-1 assays. Data represent mean ± SEM. Two-tailed Student’s t-test, *p < 0.05 and **p < 0.01 vs control. C NOB suppressed MDA-MB-231 colony formation. Right panel: quantification. Data represent mean ± SEM. Two-tailed Student’s t-test, **p < 0.01. D NOB suppressed MDA-MB-468 colony formation. Right panel: quantification. Data represent mean ± SEM. Student t-test, **p < 0.01. E Wound-healing assay. The results are expressed as the percentage of motility compared with control cells at 0 h (100%). Data are shown as representative images or mean ± SEM from three independent experiments. Two-tailed Student’s t-test, **p < 0.01. Scale bar = 100 µm. F Wound-healing assays as above. Data represent mean ± SEM. Student's t-test, **p < 0.01, and ***p < 0.001. Scale bar = 277.3 μm. G Athymic nude mice were implanted with MDA-MB-231 by mammary fat pad injection. Tumor volume was measured regularly after treatment and the data shown are the mean tumor volumes ± SEM (n = 5/group). Two-tailed Student’s t-test, *p < 0.05; Ctrl vs NOB.