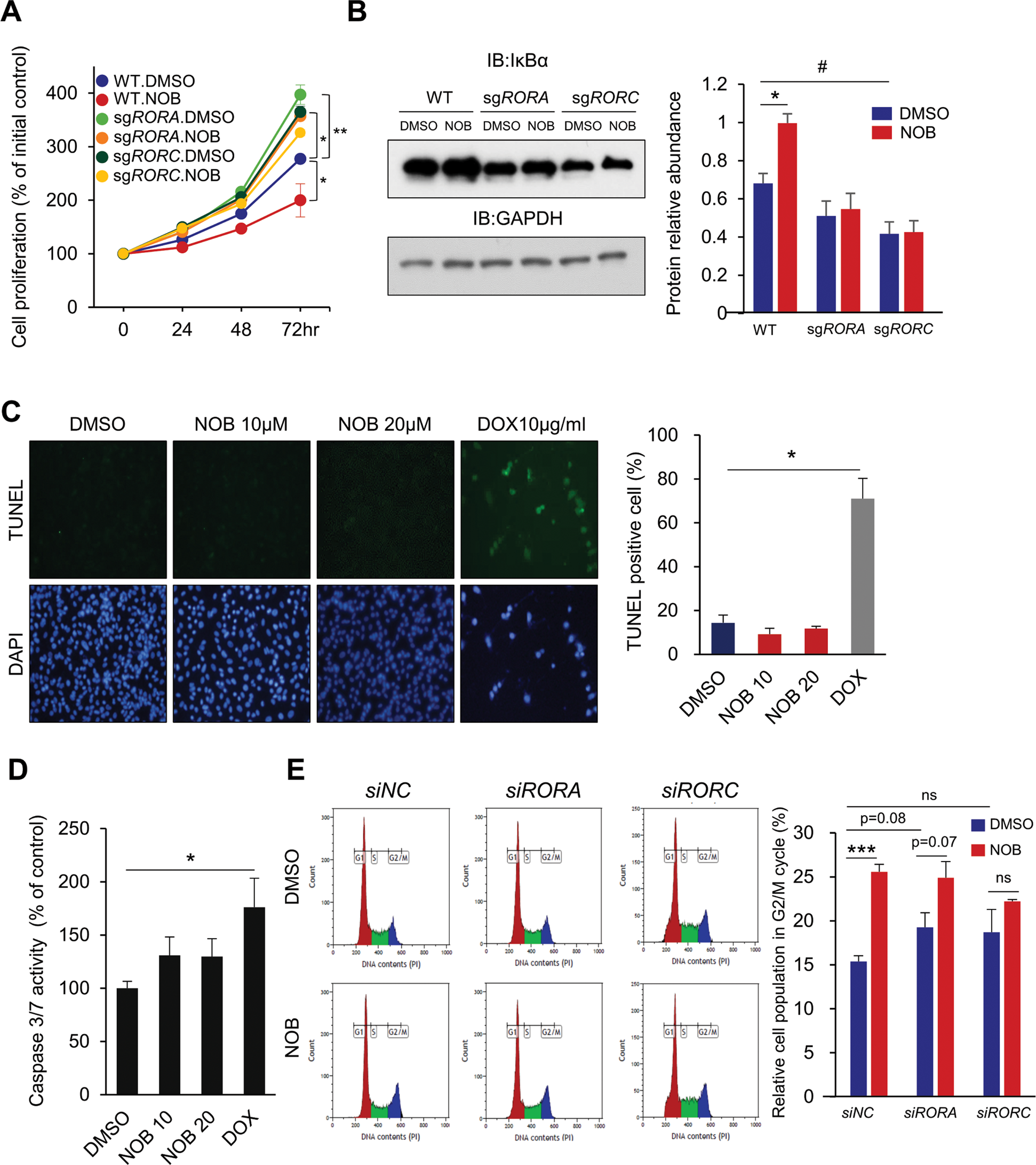
Fig. 2: ROR-dependent cell growth is inhibited by NOB.

A WT and derivative MDA-MB-231 cells with RORA or RORC knockdown were treated with 10 μM NOB for 24, 48, and 72 h. The data represent mean ± SEM. Two-way ANOVA with Tukey’s multiple comparison, *p < 0.05; **p < 0.01. B IκBα protein expression in the above ROR knockdown cells treated with DMSO or 10 µM NOB for 24 h. Right panel: quantification from four experiments. Data represent mean ± SEM. Two-way ANOVA with Sidak’s multiple comparisons test, *p < 0.05, and two-tailed Student’s t-test, #p < 0.05 WT.DMSO vs sgRORC.DMSO. C MDA-MB-231 cells were treated with NOB or Doxorubicin (DOX) for 24 h and then stained with TUNEL and DAPI. Two-tailed Student’s t-test, *p < 0.05. D MDA-MB-231 cells were treated with NOB (10 or 20 µM) or DOX, and apoptosis was examined by detecting caspase-3/7 activity. Data represent the mean ± SEM of three experiments. Two-tailed Student’s t-test, *p < 0.05. E MDA-MB-231 cells were transfected with control siRNA, siRORA, or siRORC and treated with 10 μM NOB for 24 h. Right panel: quantification data are presented as the percentage of the corresponding phase of the cells and the mean ± SEM. Two-tailed Student’s t-test, ***p < 0.001.