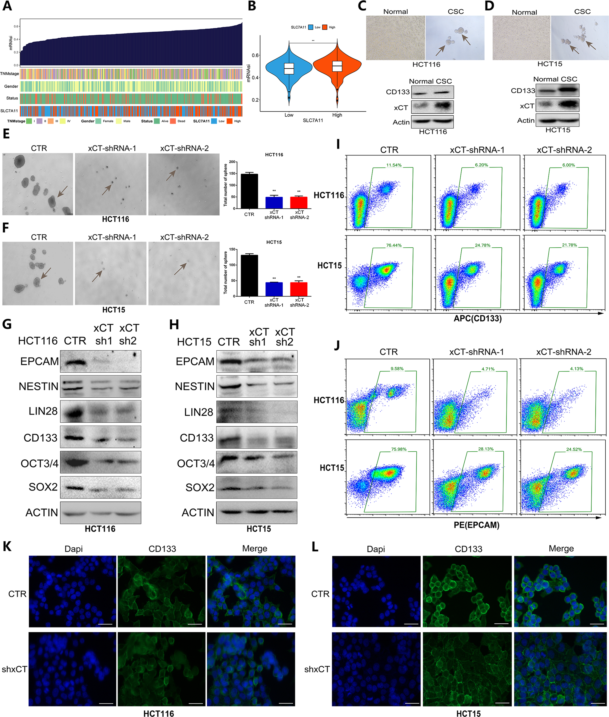
Fig. 4: Effects of xCT knockdown on the stemness of HCT116 and HCT15 CRC cells.

A An overview of the correlations between xCT expression, mRNAsi, and known clinical characteristics (TNM stage, sex, and survival status) in the TCGA-COAD cohort. B The association between the expression of xCT and mRNAsi in the TCGA-COAD cohort. C, D Western blot assay was applied to detect the expression of xCT in CRC cells and CRC stem cells. E, F Sphere formation assays showed that xCT inhibition suppressed the sphere-forming capability of CRC stem cells. G, H Western blot analysis showed that xCT knockdown reduced the expression level of stemness-related molecules in HCT116 cells and HCT15 cells. I, J Flow cytometry indicated that xCT inhibition significantly diminished the expression of EPCAM and CD133 in CRC cells. K, L IF staining showed that xCT knockdown suppressed the expression of CD133 in CRC cells. **P < 0.01.