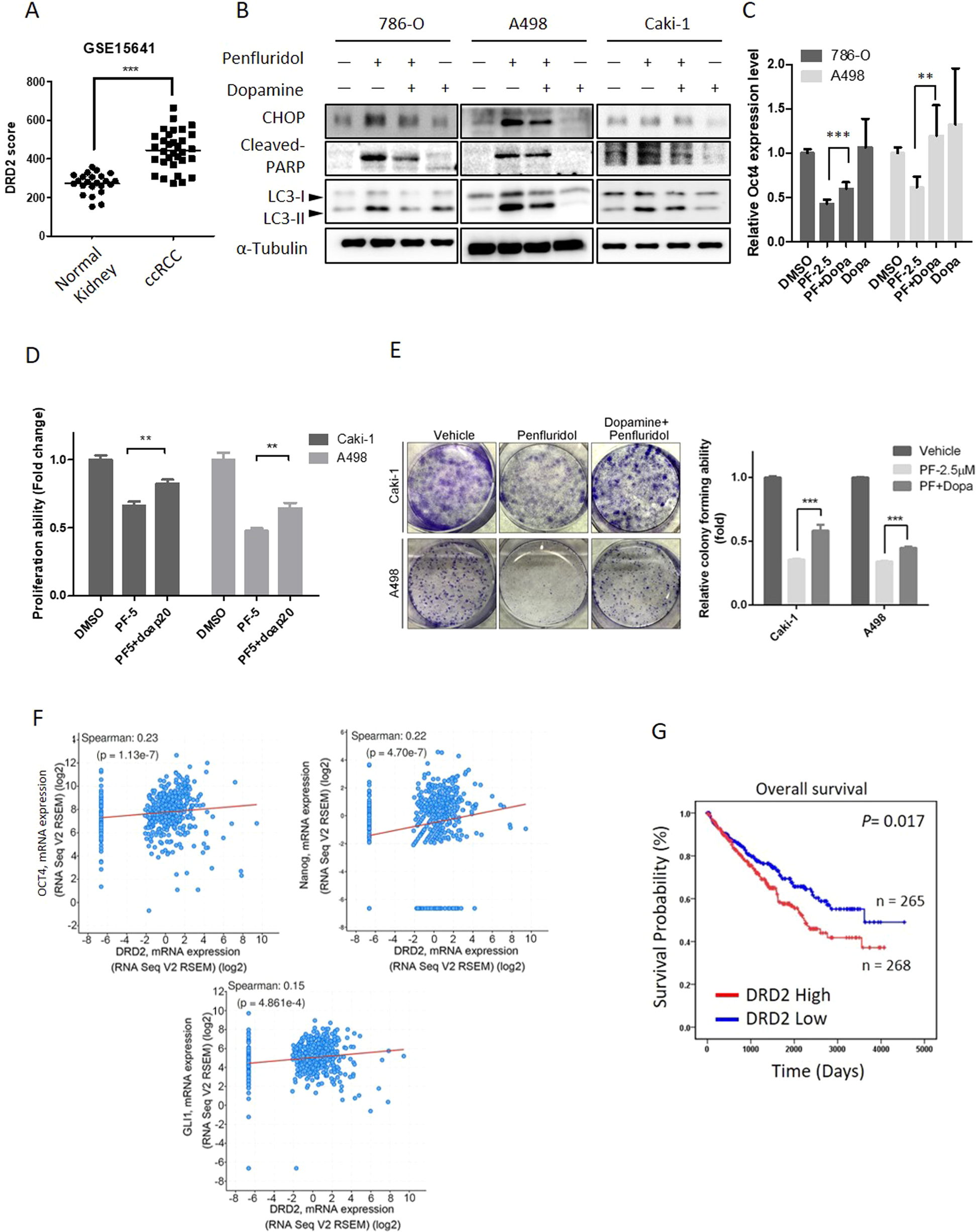
Fig. 7: Dopamine receptor D2 (DRD2) is targeted by penfluridol to inhibit growth of clear cell renal cell carcinoma (ccRCC) cells.

A Gene expression of DRD2 in normal kidney and ccRCC tumor tissues (GSE15641). B 786-O, A498 and Caki-1 cells were pretreated with dopamine (20 μM) for 1 h followed by penfluridol (7.5 μM) treatment for 24 h. Expression levels of CCAAT-enhancer-binding protein homologous protein (CHOP), LC3-I/II, and cleaved poly(ADP ribose) polymerase (PARP) were detected by a Western blot analysis. α-Tubulin was used as an equal loading control. C 786-O and A498 cells were pretreated with dopamine (20 μM) for 1 h followed by penfluridol (2.5 μM) treatment for 48 h. OCT4 mRNA levels were measured by an RT-qPCR. Quantitative results of OCT4 mRNA levels were adjusted to GAPDH mRNA levels. (D and E) ccRCC cells were treated with penfluridol at the indicated concentration with or without dopamine (20 μM) for 24 h, and the proliferative and colony-forming abilities were respectively determined by CCK-8 (D) and colony formation (E) assays. Values from C–E are presented as the mean ± standard deviation (SD) of three independent experiments. **p < 0.01 and ***p < 0.001 compared to the penfluridol treatment only group. F The cBioPortal database was used to analyze correlations between DRD2 and OCT4, Nanog, or GLI1 in patients with ccRCC. G Kaplan-Meier plot of overall survival of patients with ccRCC stratified by DRD2 expression levels. The ccRCC dataset was retrieved from TCGA.