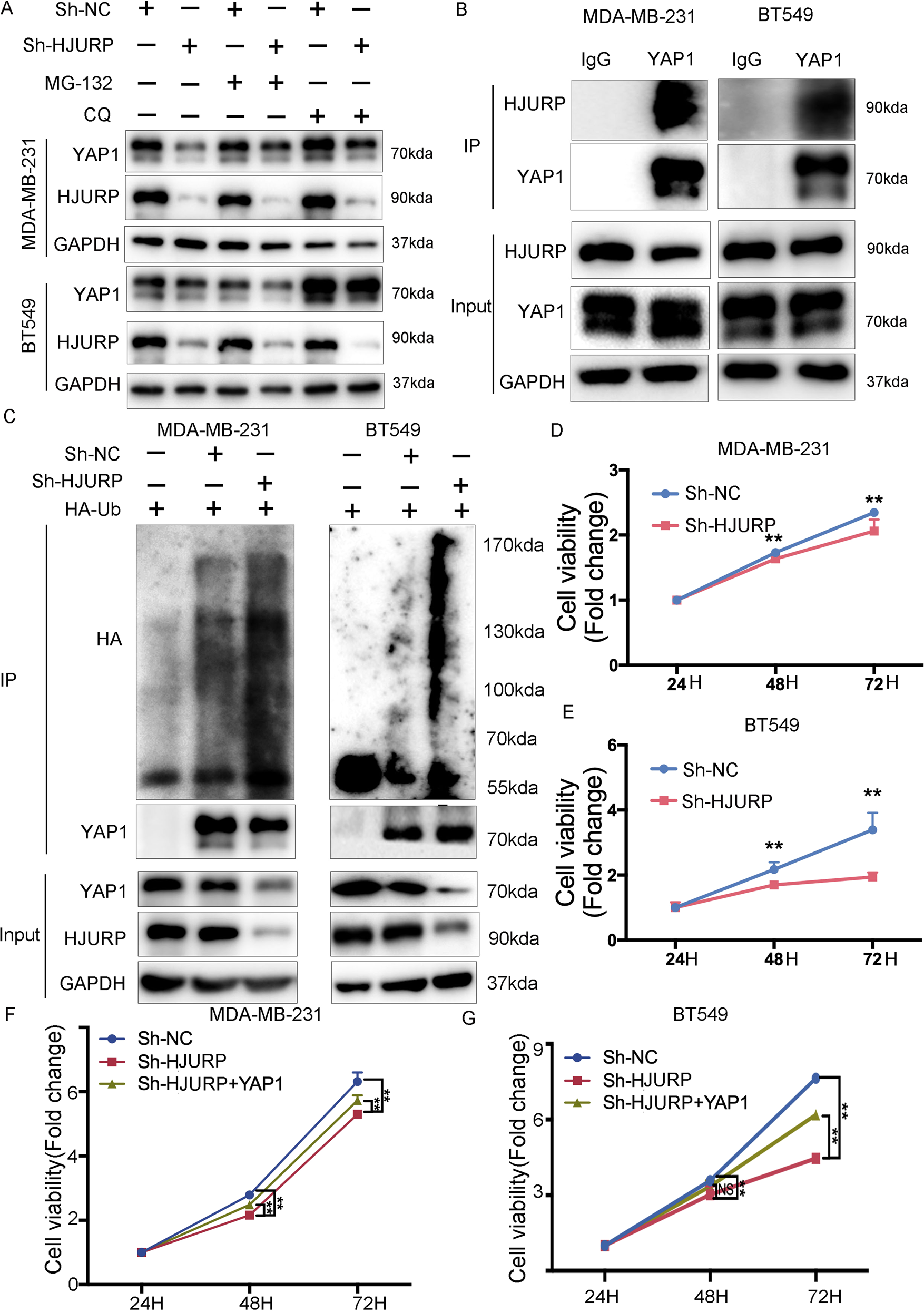
Fig. 3: HJURP inhibits YAP1 ubiquitination.

A Western blot analysis of YAP1 expression in MDA-MB-231 cells and BT549 cells with or without HJURP depletion in presence of proteasome inhibitor MG-132 (10 μM, 6 h) or lysosome inhibitor chloroquine (10 μM, 24 h). B Endogenous HJURP was analyzed by immunoprecipitation with YAP1 antibody in MDA-MB-231 cells and BT549 cells. C MDA-MB-231 cells and BT549 cells stably expressing Sh-HJURP were transfected with HA-Ub plasmid 48 h. Ubiquitination of YAP1 was analyzed by immunoprecipitation with YAP1 antibody and confirmed by western blot analysis. D, E Cell proliferation of MDA-MB-231 cells and BT549 cells stably expressing Sh-NC or Sh-HJURP was then determined by the CCK-8 assay at 24,48, and 72 h, respectively. F, G MDA-MB-231 cells and BT549 cells stably expressing Sh-NC or Sh-HJURP were transfected with the Flag vector or Flag-YAP1 and then seeded. Cell proliferation was then determined by the CCK-8 assay at 24,48, and 72 h, respectively. Data were presented as mean ± SD of three independent experiments. *p < 0.05; **p < 0.01; ns not significant.