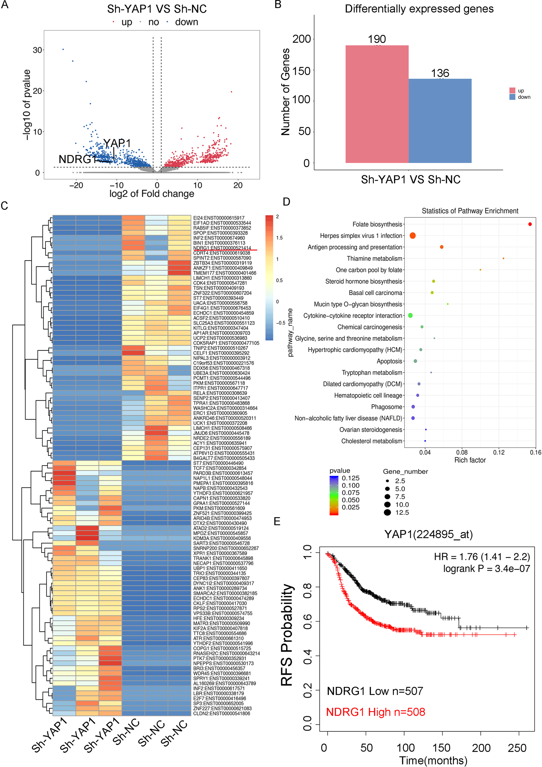
Fig. 5: HJURP/YAP1 axis regulates NDRG1 transcriptional level.

A, B RNA sequence analysis was performed in MDA-MB-231 cells stably expressed Sh-NC or Sh-YAP1 (n = 3). It showed differential transcriptomic expression. C The Heatmap diagram with transcripts RNAs in MDA-MB-231 cells stably expressing Sh-NC or Sh-YAP1 (n = 3). The color scale at the right illustrates the relative expression level of each transcript across all samples; red and blue are expression levels above and below the mean, respectively. White is the mean expression level. D Top changed pathways in Sh-YAP1 groups versus Sh-NC groups were shown. E Kaplan–Meier analyses RFS based on YAP1 and NDRG1 mRNA levels, using the KM-plotter breast cancer database (http://kmplot.com/analysis/). A median cutoff was chosen in the analysis.