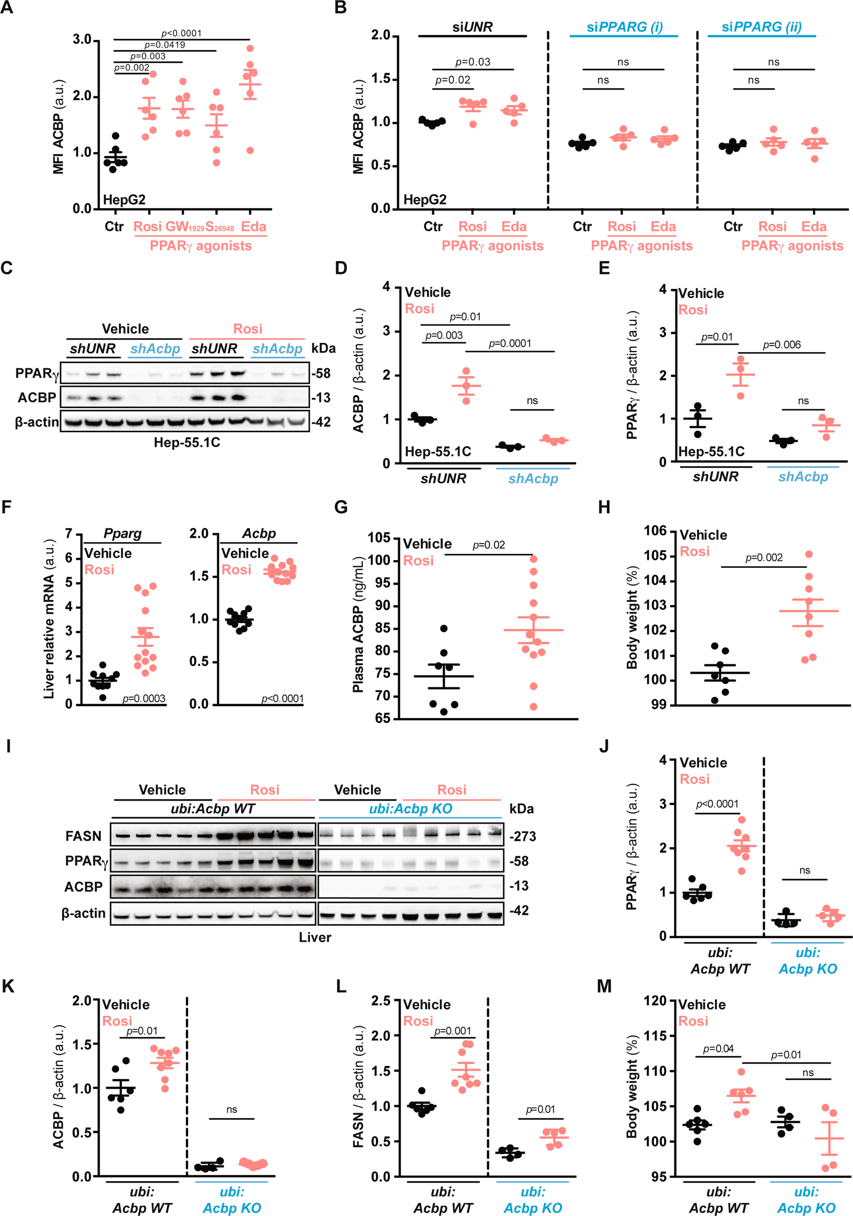
Fig. 2: The effects of PPARγ-modulating agents depend on ACBP function.
From: An obesogenic feedforward loop involving PPARγ, acyl-CoA binding protein and GABAA receptor

A Cytofluorometric measurement of ACBP protein after treatment with PPARγ agonists (Ctr: vehicle, Rosi: rosiglitazone, GW1929, S26948, Eda: edaglitazone) (n = 6) in control (siUNR) or PPARG-silenced (siPPARG) HepG2 cells (n = 5) (B) (MFI: mean fluorescence intensity normalized to control). C Representative immunoblot images of PPARγ, ACBP, and β-actin proteins in control (shUNR) and Acbp-knocked down (shAcbp) Hep55.1c cells after treatment with vehicle or Rosi (48 h), densitometric quantification (n = 3) (D, E). F Pparg and Acbp mRNA expression measurements in liver extracts obtained from mice receiving Rosi or vehicle (5 days) (n = 10 to 13 mice per condition). G Plasma ACBP concentration (n = 7 to 12 mice per condition), and H body weight measurements from mice receiving Rosi or vehicle (5 days) (n = 7 to 8 mice per condition). I Liver representative immunoblot images of FASN, PPARγ, ACBP, and β-actin proteins from ACBP-control (ubi:Acbp WT) or ACBP knockout (ubi:Acbp KO) mice receiving vehicle or Rosi (5 days), densitometric quantification (n = 4 to 8 mice per condition) (J–L). M Body weight measurements from mice administrated with Rosi or vehicle (2 months) (n = 4 to 6 mice per condition). Results are displayed as whisker plots (with each dot representing one in vitro biological replicate or one single mouse) including the mean ± SEM. For statistical analyses, p values (indicating statistical comparisons with the control condition) were calculated by a two-tailed unpaired Student’s t-test. For statistical analysis p values were calculated by two-tailed unpaired Student’s t-test (G, H, J–L) applying Welch correction (F), one-way ANOVA (A, B), or two-way ANOVA (D, E, M). MFI mean fluorescence intensity, a.u. arbitrary units, kDa kilodaltons, sh short-hairpin, ubi ubiquitous, ns non-significant. See also Fig. S2.