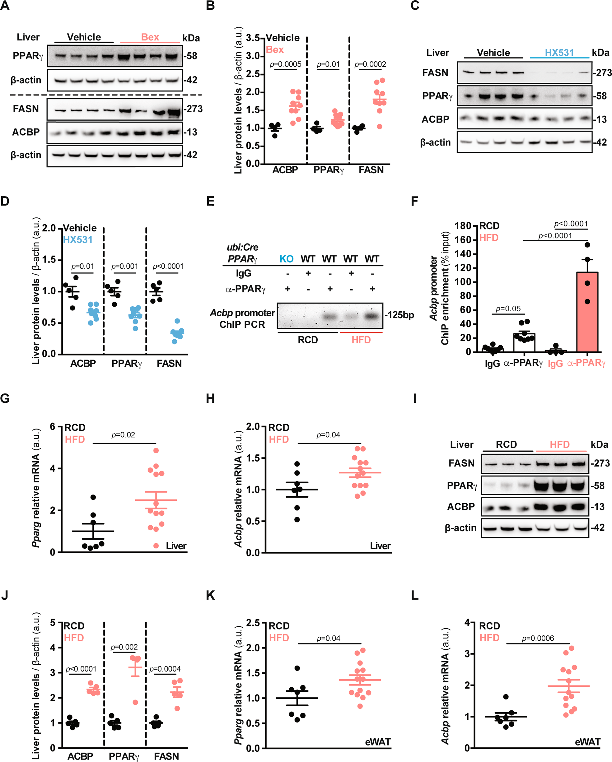
Fig. 3: Pharmacological and dietary PPARγ manipulations regulate the expression of Acbp.
From: An obesogenic feedforward loop involving PPARγ, acyl-CoA binding protein and GABAA receptor

A Liver representative immunoblot images of PPARγ, ACBP, FASN, and β-actin proteins from mice receiving control (Vehicle), or RXRα agonist Bexarotene (Bex), densitometric quantification (n = 4 to 9 mice per condition) (B). C Liver representative immunoblot images of PPARγ, ACBP, FASN, and β-actin proteins from mice receiving control (Vehicle), or RXRα antagonist HX531 drugs (5 days), densitometric quantification (n = 4 to 8 mice per condition) (D). E Qualitative α-PPARγ chromatin immunoprecipitation (ChIP) analysis from liver extracts obtained from mice receiving regular-chow (RCD) or high-fat diet (HFD). ChIP PCR products in the case of DNA templates originated from chromatin samples that have been precipitated with a PPARγ-specific antibody (α-PPARγ). No product in chromatin samples precipitated with negative isotype control (IgG). No ChIP PCR product in the α-PPARγ sample originating from the whole-body PPARγ knockout mice (ubi:Cre PPARγ KO) (n = 3 per condition). F Quantitative analysis of ChIP Real-Time PCR (n = 4 to 8 mice per condition). G, H Liver and K, L epididymal white adipose tissue (eWAT) Pparg and Acbp mRNA expression measurements obtained from mice receiving RCD or HFD (6 weeks) (n = 7 to 13 mice per condition). I Liver representative immunoblot images of FASN, PPARγ, ACBP, and β-actin proteins from mice receiving RCD or HFD (6 weeks), densitometric quantification (n = 5 mice per condition) (J). Results are displayed as whisker plots (with each dot representing one single mouse) including the mean ± SEM. For statistical analysis p values were calculated by two-tailed unpaired Student’s t-test (G, H, K, L) applying Welch correction (B, D, J), or two-way ANOVA (F). kDa kilodaltons, a.u. arbitrary units, bp base pairs, ns non-significant. See also Fig. S3.