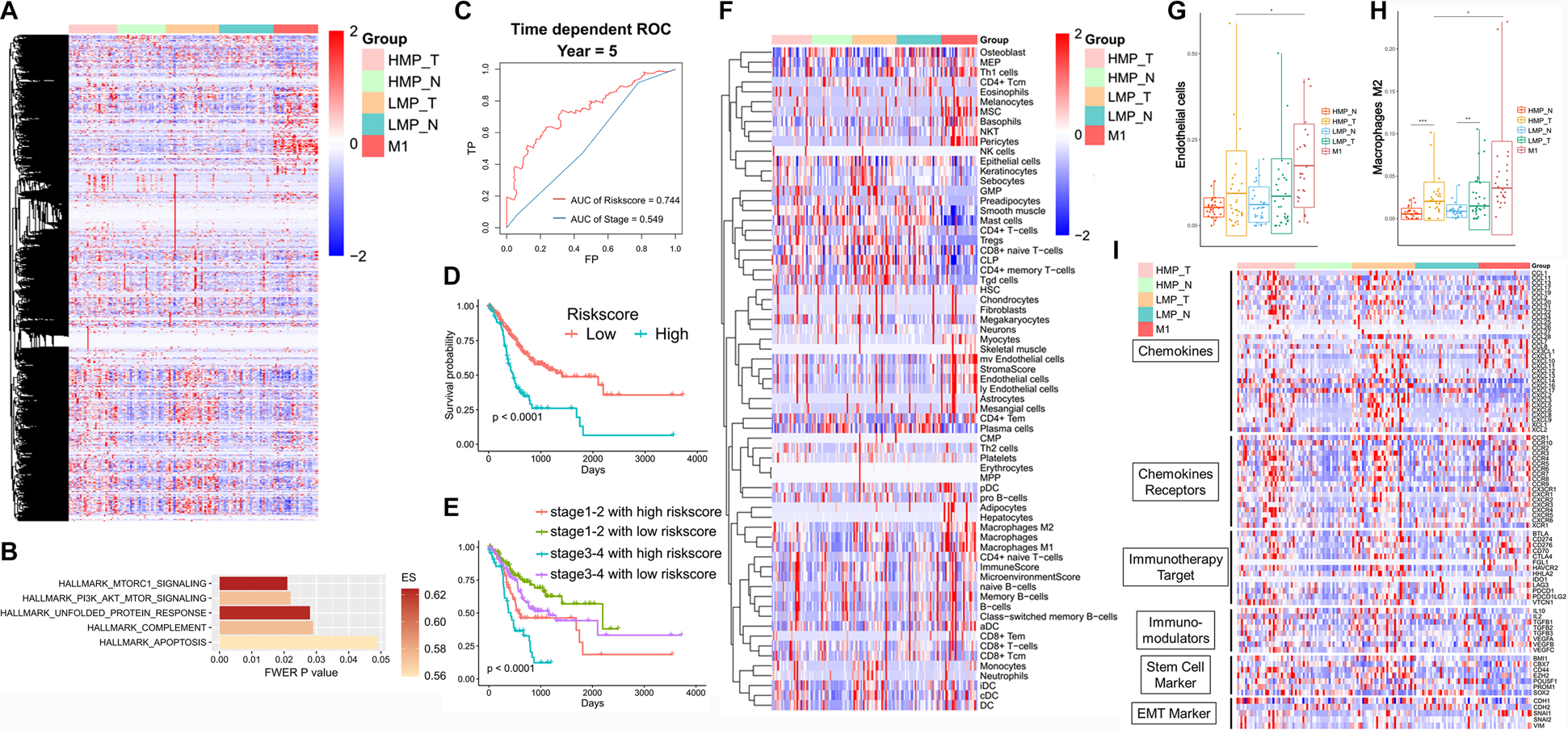
Fig. 4: Transcriptional pattern according to metastatic-potential.
From: Integrated DNA and RNA sequencing reveals early drivers involved in metastasis of gastric cancer

A Heatmaps analysis on RNA expression of tumor and paired normal tissues from 87 Chinese GC patients. Samples are in columns, grouped by metastatic-potential and sample type (tumor or normal tissues). B Gene set enrichment analysis (GSEA) of gene signatures enrichment in HMP tumors vs. HMP normal tissues, but no enrichment in LMP tumors vs. LMP normal tissues. C–E Prognostic value and accuracy of the the integrated mRNA-lncRNA signature and traditional TNM stage in TCGA cohort. F The scores of 64 different cell types by xCell algorithm. G, H The scores of endothelial cells and M2 macrophage in different group. I Heatmaps analysis on mRNA expression for six types of immune-related genes: cytokines, cytokine receptors, immunotherapy targets, immunomodulators, stem cell markers, EMT markers.