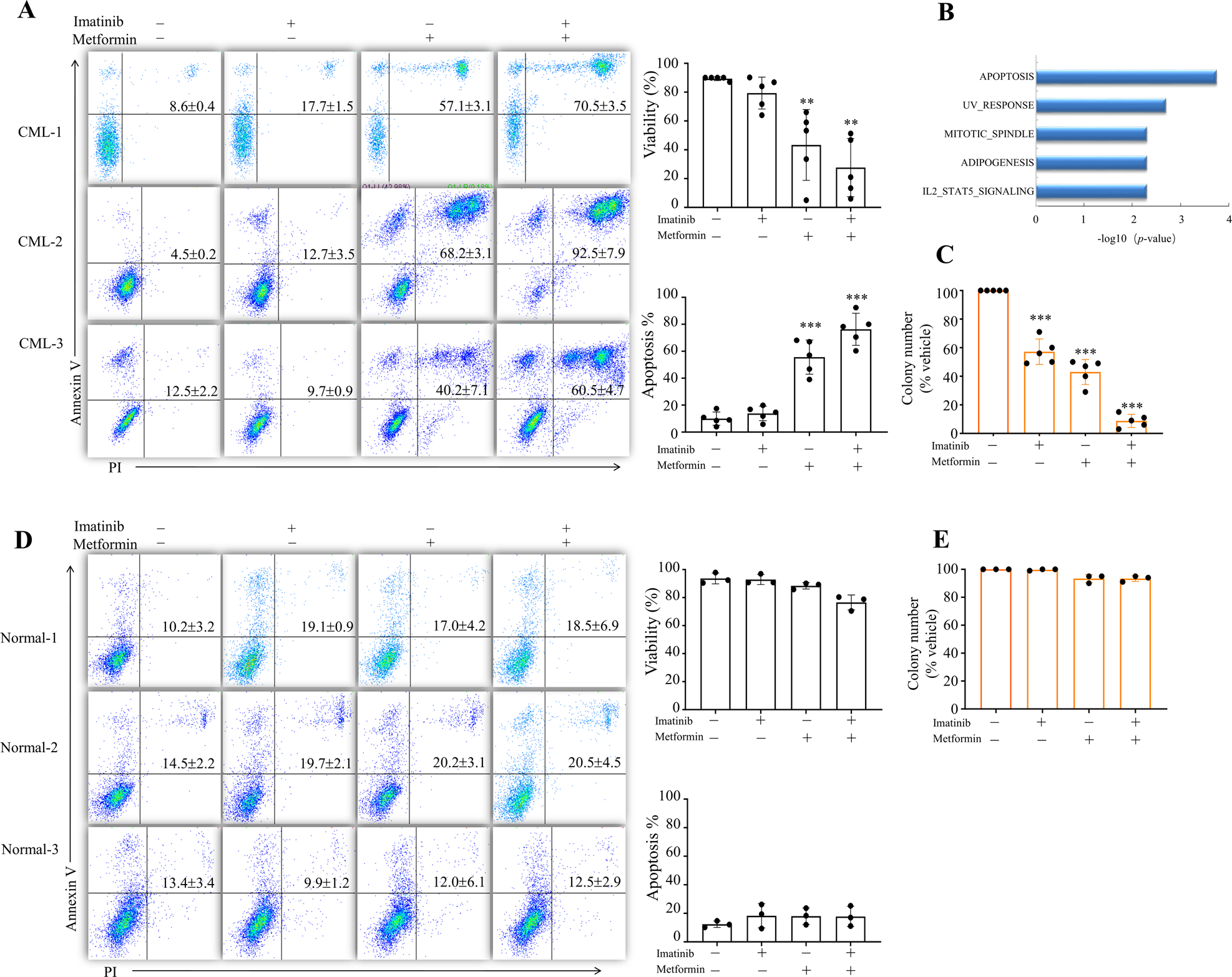
Fig. 3: Metformin induces apoptosis of cultured CD34+ CML cells.

A Purified CD34+ cells from CML patients were treated with metformin, imatinib or metformin plus imatinib for 72 h. Cell apoptosis were measured by Annexin V/PI staining. Representative flow cytometry plots of CD34+ cells from three CML individuals were shown. Cell viability measured by trypan blue (n = 5 patient samples) and quantified apoptosis (n = 5 patient samples) were shown on the right. B Purified CD34+ cells from CML patients were treated with metformin for 24 h and subjected to label-free quantitative MS analysis. Top five significant enrichment pathways after metformin treatment are shown. The differentially expressed proteins were used to carry out the analysis under the threshold of FC > 1.5 and P < 0.05. C CFCs of CD34+ CML cells from patients treated with metformin, imatinib or metformin plus imatinib for 48 h. Colony numbers were shown. n = 5 patient samples. ** and *** indicated P value against 0 or control group <0.005 and <0.001, respectively. D, E Purified CD34+ cells from normal donors were treated with metformin, imatinib or metformin plus imatinib for 72 h. Cell apoptosis (D) and CFCs (E) were measured. Representative flow cytometry plots are shown on the left (D). Cell viability measured by trypan blue and quantified apoptosis (n = 3 normal samples) on the right (D).