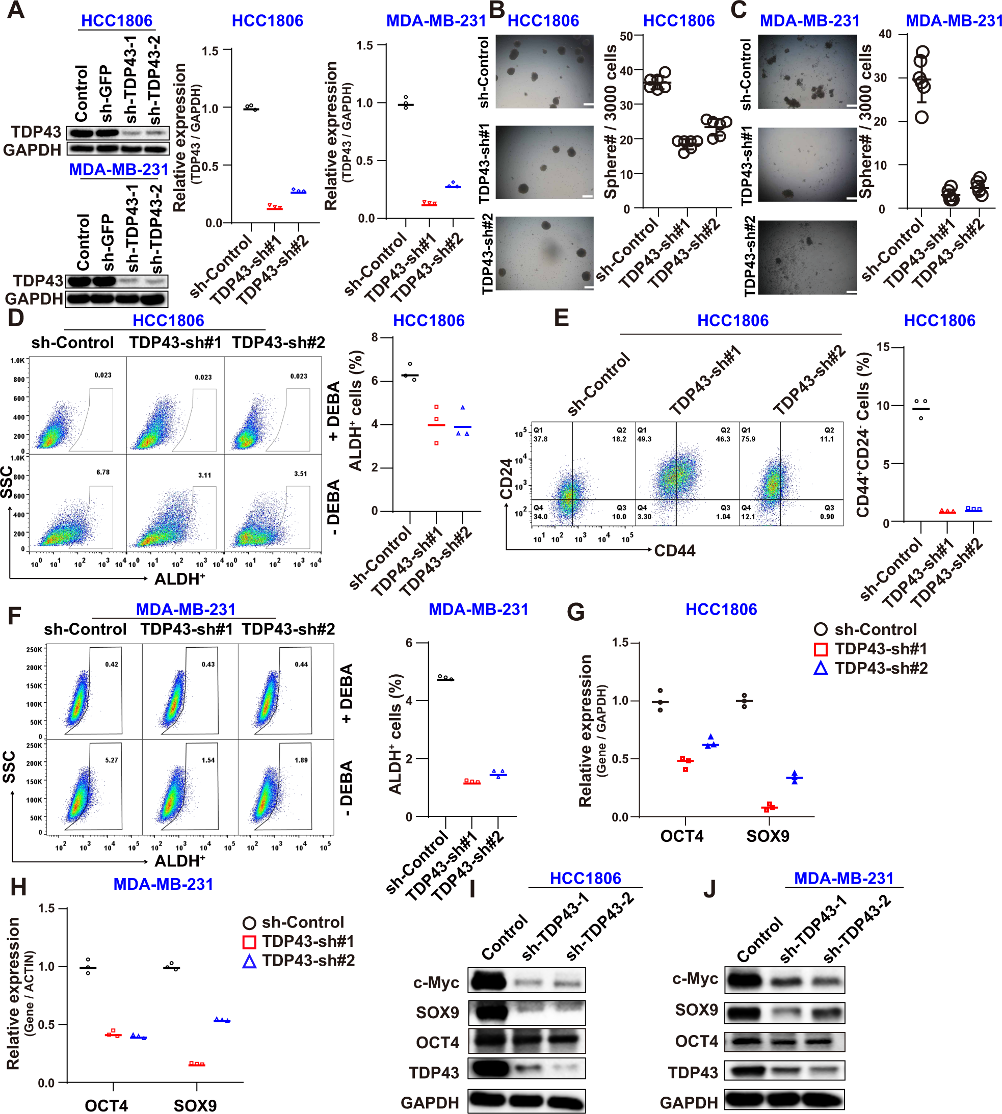
Fig. 1: Loss of TDP43 inhibits stemness of BCSCs.
From: TDP43 promotes stemness of breast cancer stem cells through CD44 variant splicing isoforms

A Western blot (left) and qPCR (right) showing the knockdown (KD) efficiency in MDA-MB-231 and HCC1806 cells after TDP43 KD. B, C Calculation of number of tumorspheres in MDA-MB-231 and HCC1806 cells upon TDP43 KD. ALDH cell fraction (D) and CD24lowCD44high population (E) in HCC1806 cells, and ALDH ratios in MDA-MB-231 cells (F) by flow cytometry analysis. G, H Expression changes in stemness markers. I, J KD efficiency and stemness genes at protein level. Data are means ± SD.