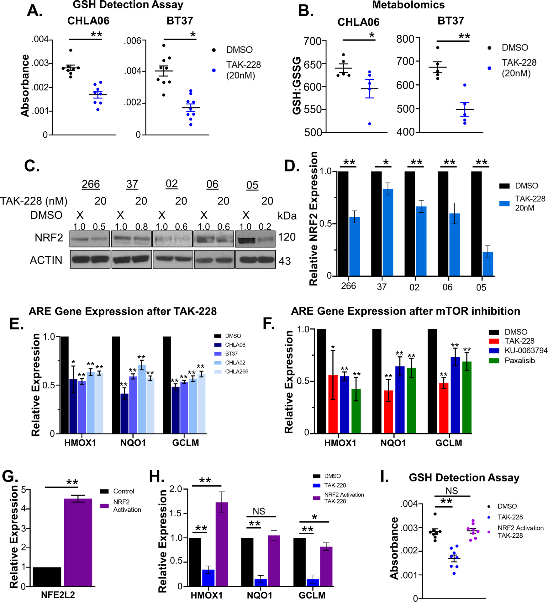
Fig. 2: TAK-228 interferes with NRF2 transcriptional activity to disrupt the oxidative stress response in AT/RT.

A Intracellular reduced glutathione as determined by the glutathione-detection assay. Higher absorbance represents higher intracellular glutathione concentrations. B Ratio of reduced glutathione to oxidized glutathione as determined by metabolomics analysis. C Western blot 24 h after TAK-228 probing for NRF2 expression. Numbers above blots represent quantification of protein expression normalized to ACTIN. D Relative expression of NRF2 as determined by quantification of western blots 24 h after TAK-228 treatment. NRF2 expression is normalized to ACTIN and expressed as a ratio to DMSO control. E Relative expression of NRF2-regulated ARE genes HMOX1, NQO1, and GCLM 24 h after TAK-228 compared with DMSO control. F NRF2-regulated ARE gene expression 24 h after treatment with TAK-228, KU-0063794, or Paxalisib compared with DMSO in CHLA06. G Expression of the NRF2 coding gene, NFE2L2 after transduction of NRF2 lentiviral activation particles. H Expression of ARE genes after DMSO and TAK-228 treatment of empty vector control cells and after TAK-228 treatment of NRF2-activated cells. I Reduced intracellular glutathione after DMSO or TAK-228 treatment of empty vector control cells and after TAK-228 treatment of NRF2-activated cells. Results in this figure are presented as the mean +/− SEM, NS represents no significance, *p < 0.05, **p < 0.005, t-test.