Fig. 4: Electrophysiological changes in hippocampal neurons in slices after SAPAP3 knockdown and overexpression.
From: SAPAP3 regulates epileptic seizures involving GluN2A in post-synaptic densities

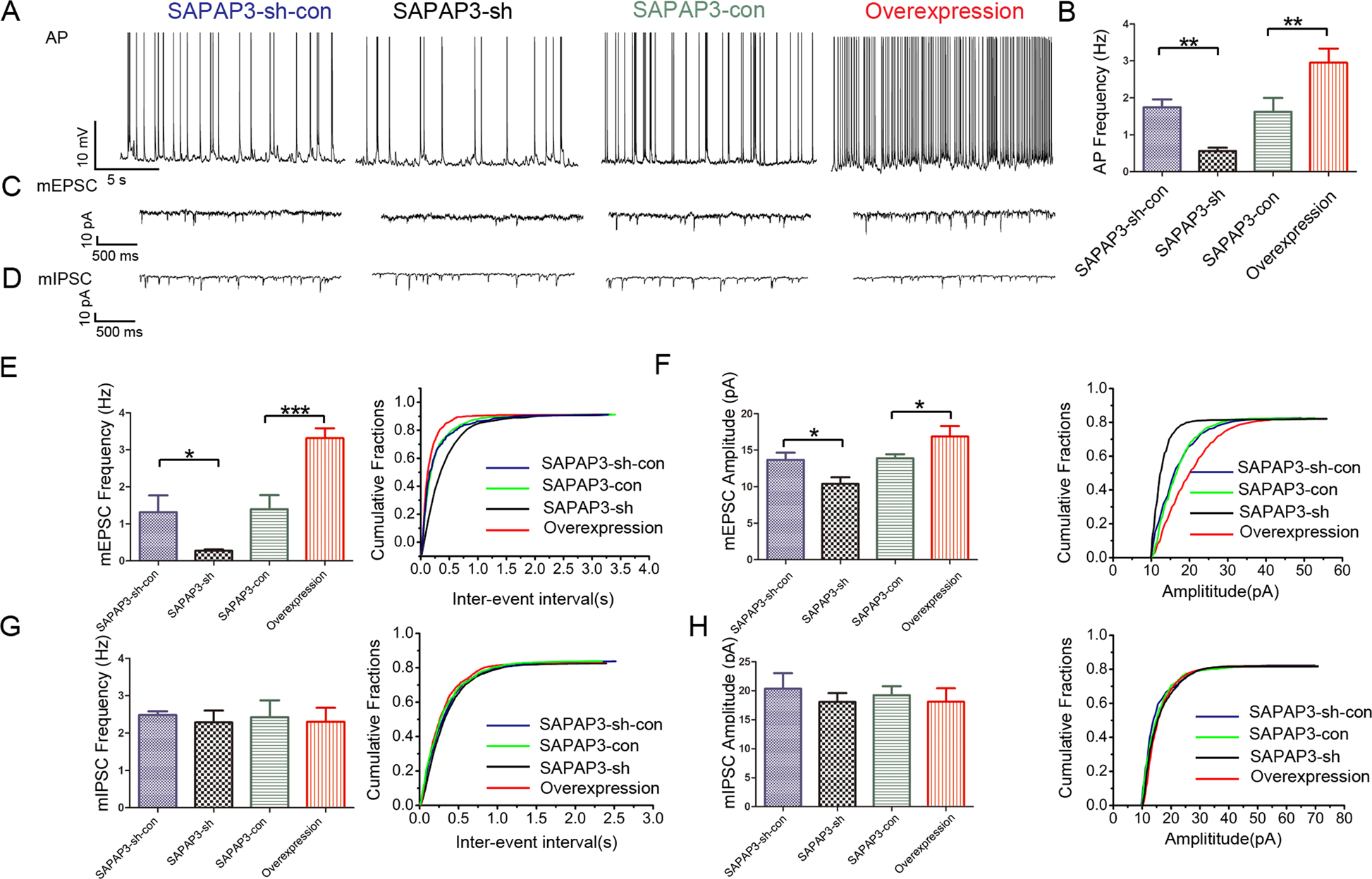
A, C, D Representative traces of APs, mEPSCs and mIPSCs in slices from mice treated with SAPAP3-sh-con, SAPAP3-sh, SAPAP3-con and recombinant SAPAP3 recorded in Mg2+-free ACSF. B Compared with the SAPAP3-sh-con group, the SAPAP3-sh LV significantly decreased the average frequency of APs. Compared with the SAPAP3-con group, the SAPAP3 overexpression LV significantly increased the average frequency of APs. SAPAP3-sh LV treatment significantly decreased the average frequency (E) and amplitude (F) compared with those of the control group and its representative cumulative fractions. SAPAP3 overexpression LV treatment yielded the opposite results (E, F). The data did not show a significant difference in the frequency (G) and amplitudes (H) of the mIPSCs among the groups. Data are presented as means ± SEM, n = 6 per group. *p < 0.05; **p < 0.01; ***p < 0.001.