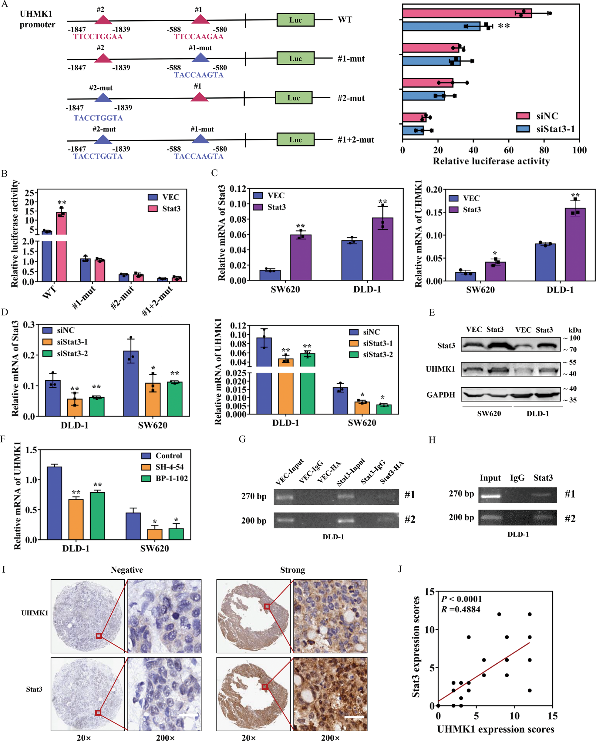
Fig. 5: UHMK1 was transcriptionally regulated by STAT3.

A Two putative consensus-binding sites of STAT3 were shown in the UHMK1 promoter region (−1847 to −1839 bp, −588 to −580 bp). Wild-type or mutant UHMK1 promoter reporter plasmids were co-transfected with si-STAT3 or si-NC into 293 T cells. Then the promoter activity was examined by dual luciferase assay. B Relative luciferase activity of the UHMK1 promoter reporters in 293 T cells when STAT3 was overexpressed. C The relative mRNA levels of STAT3 and UHMK1 in SW620 and DLD-1 cells transfected with STAT3 plasmid. D The relative mRNA expression of STAT3 and UHMK1 in STAT3 knockdown cells and control cells. E The protein expression of UHMK1 was examined by western blotting when STAT3 was upregulated. F The mRNA expression of UHMK1 was detected after treatment with the two STAT3 inhibitors: SH-4-54 or BP-1-102 (10 µM, 24 h for each). G ChIP assays were employed using chromatins isolated from DLD-1 cells transfected with STAT3 or empty vector. The immunoprecipitated DNA by anti-HA antibody was analyzed by agarose gel electrophoresis. H ChIP assay was performed with endogenous STAT3 protein. Normal IgG was used as a negative control. I Representative images of immunohistochemical staining of CRC tissue sections from 30 cases using UHMK1 antibody and STAT3 antibody (20x magnification in the main images, 200x magnification in the inserts). Scale bar: 30 μm. J Assessment of the correlation between UHMK1 and STAT3 expression in CRC specimens (n = 30) using Pearson correlation coefficient analysis. Some of the dots on the graph represent more than one specimen. *p < 0.05, **P < 0.01.