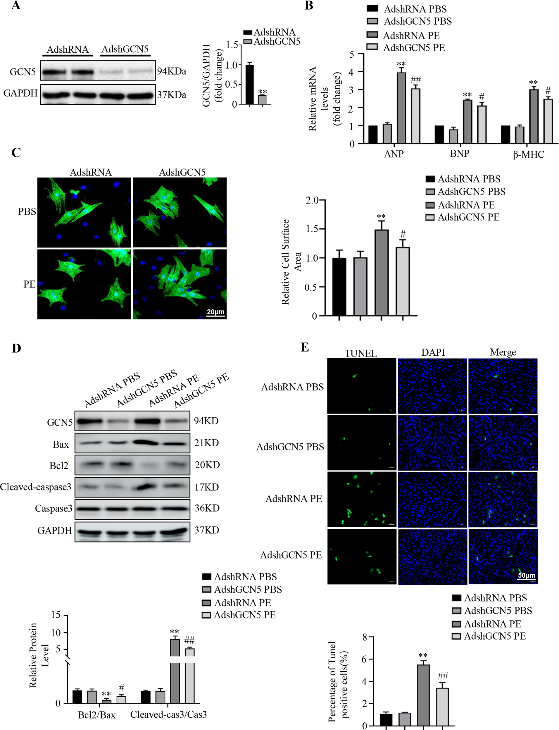
Fig. 4: GCN5 deficiency alleviates PE-induced cardiomyocyte hypertrophy and apoptosis.

A Immunoblotting of primary cardiomyocytes infected with AdshRNA or AdshGCN5 for 24 h to induce GCN5 expression. B Effects of GCN5 knockdown on the mRNA levels of hypertrophic marker genes. C Effects of GCN5 knockdown on cardiomyocyte surface areas. D Western blots showing that GCN5 knockdown alleviates PE-induced NRCM apoptosis. E Representative images of TUNEL staining, indicating apoptotic rates of NRCMs (∗∗P < 0.01 vs AdshRNA PBS; #P < 0.05 vs AdshRNA PE, ##P < 0.01 vs AdshRNA PE). Data are shown as the mean ± SD from three independent experiments.