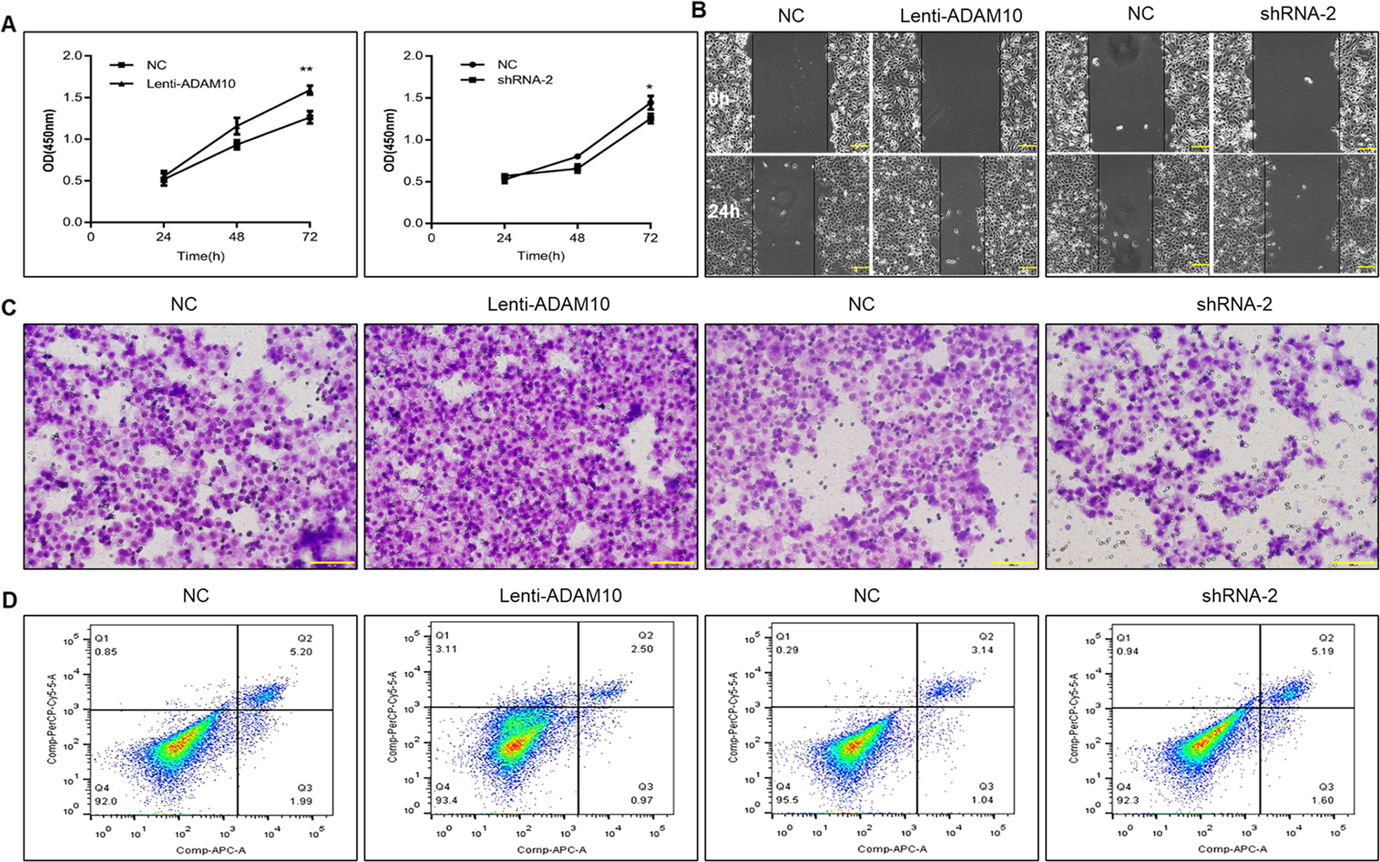
Fig. 2: ADAM10 exerts pro-tumor effect in vitro.
From: ADAM10-cleaved ephrin-A5 contributes to prostate cancer metastasis

A Effect of ADAM10 on the proliferation of DU145 cells, Lenti-ADAM10 vs NC, **P < 0.01, shRNA-2 vs NC, *P < 0.05. B The effect of ADAM10 on the migration ability of DU145 cells was detected by scratch healing experiment, and the scratch healing rate was calculated, Lenti-ADAM10 vs NC, **P < 0.01, shRNA-2 vs NC, ***P < 0.001, Scale bar, 100 µm. C Trans-well assay was used to detect the effect of ADAM10 on the invasive ability of DU145 cells, and the number of lower chamber cells was counted and compared.Lenti-ADAM10 vs NC, ***P < 0.01, shRNA-2 vs NC, ***P < 0.001, Scale bar, 100 µm. D Effect of ADAM10 on apoptosis of DU145 cells was detected by flow cytometry, Lenti-ADAM10 vs NC, **P < 0.01, shRNA-2 vs NC, ***P < 0.001.