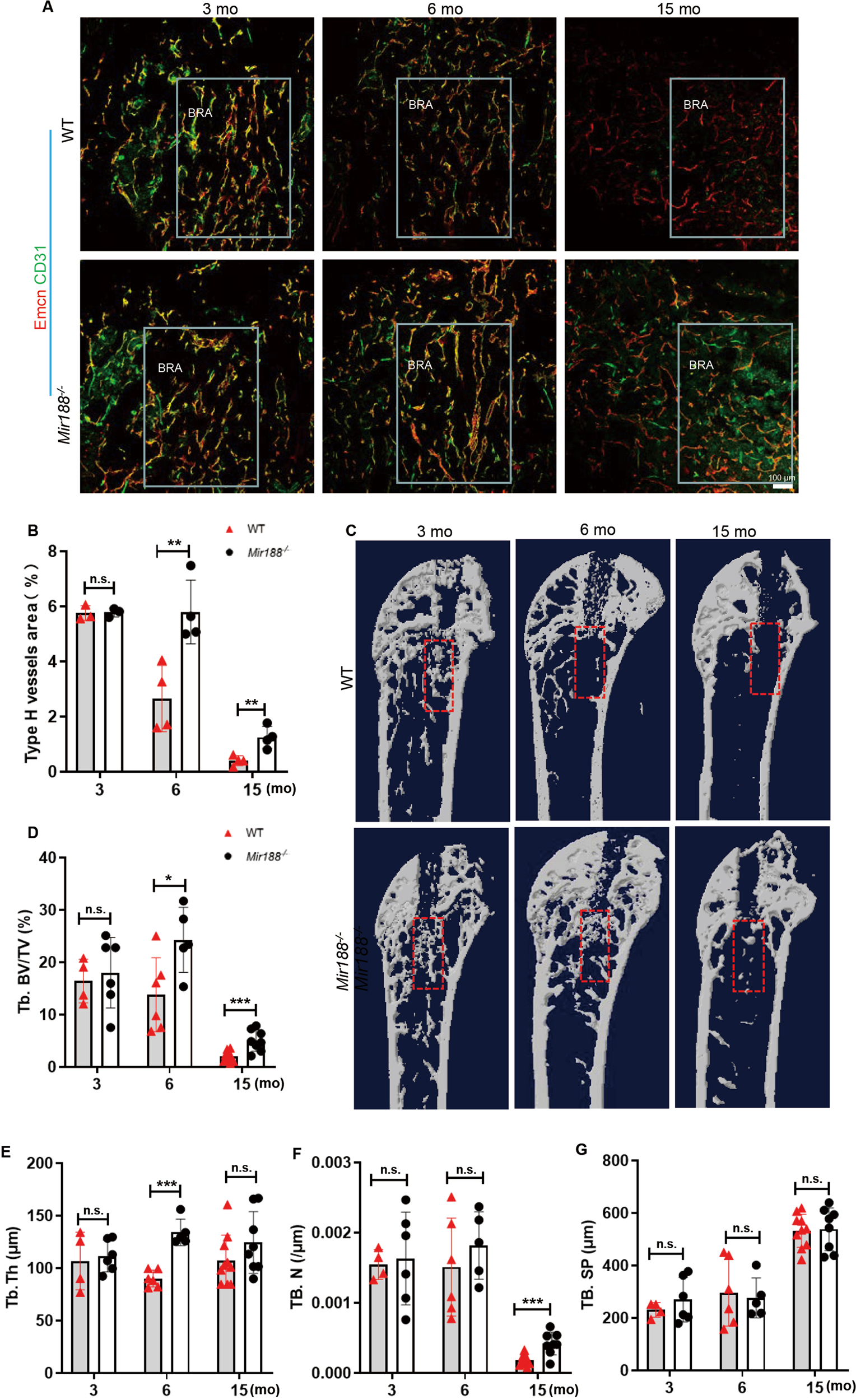
Fig. 5: Mice with knockout miR-188 showed more type H vessels and accelerated bone regeneration during bone damage repair.
From: miR-188-3p targets skeletal endothelium coupling of angiogenesis and osteogenesis during ageing

A Representative images of Emcn (red) and CD31 (green) immunostaining of the bone regeneration area in femur sections from the indicated mice. Scale bar = 100 μm. B Quantitative analysis of type H vessels in the bone regeneration area of femora from the indicated mice. n = 3 (3-month-old WT or miR188−/− mice), n = 4 (6-month-old and 15-month-old WT or miR188−/− mice). C Representative μCT images of trabecular bone microarchitecture in the bone regeneration area from 3-month-, 6-month-, and 15-month-old WT or miR188−/− mice 0 days and 7 days after surgery. D–G Quantitative analysis of trabecular bone microarchitecture in the bone generation area from the indicated mice. n = 4 (3-month WT mice), n = 6 (3-month miR188−/− mice and 6-month WT mice), n = 5 (6-month miR188−/− mice), n = 10 (15-month WT mice), n = 8 (15-month miR188−/− mice). BRA: bone regeneration; mo: month. Data are shown as the mean ± SD. n.s. no significance; *P < 0.05; **P < 0.01; ***P < 0.001 by two-tailed Student’s t test.