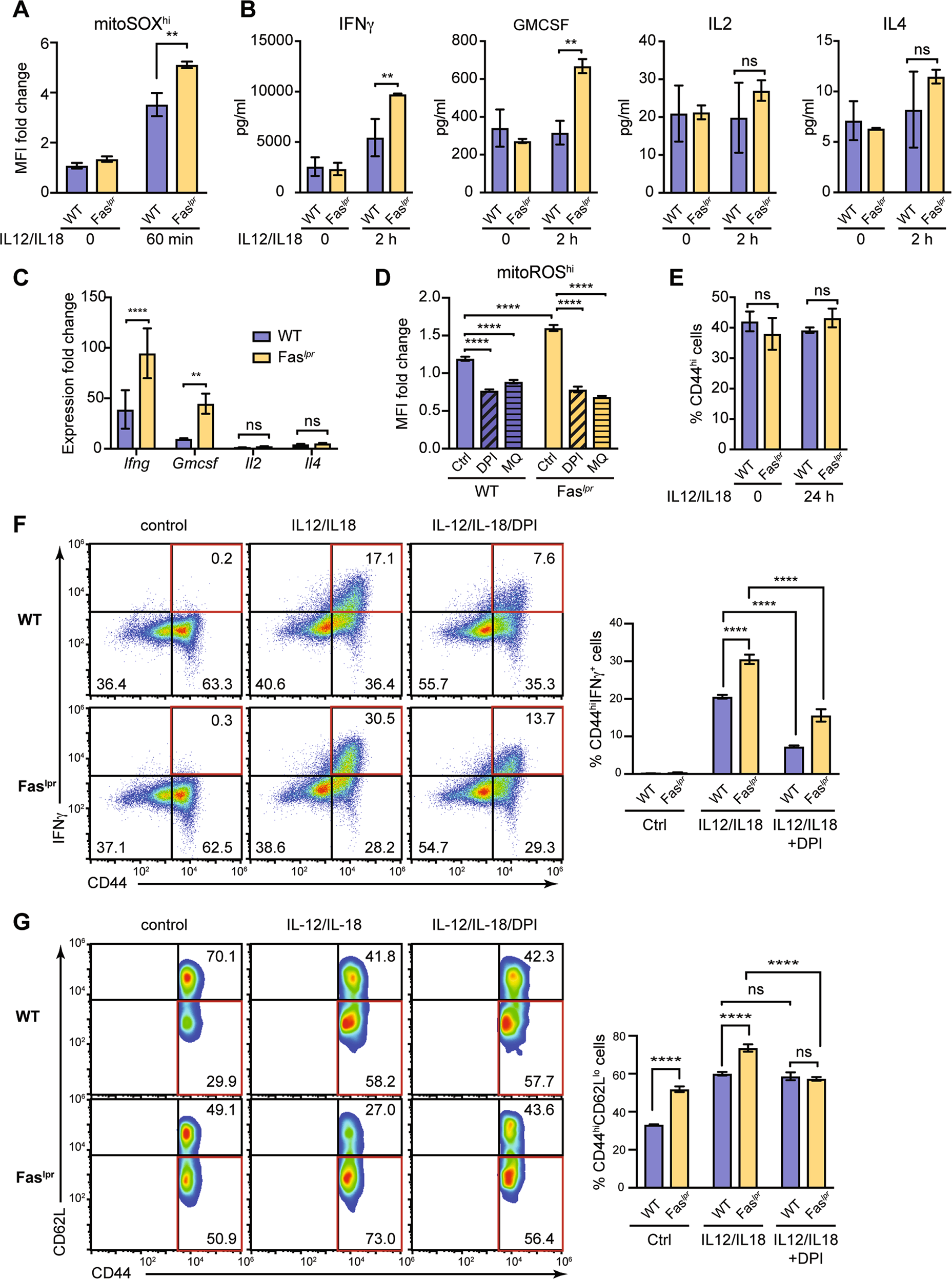
Fig. 6: Increased IFN-γ production by lpr CD44hi T cells depends on mROS production.

In vitro differentiated memory-like CD4+ T cells from C57BL/6 (WT) and C57BL/6-lpr mice (Faslpr) mice were stimulated with IL-12/IL-18. A Flow cytometry analysis of mitoSOXhi population at 60 min after stimulation with IL-12/IL-18. B Secretion of cytokines at 2 h and C qRT-PCR analysis of cytokine expression at 4 h after IL-12/IL-18 stimulation. Fold change over unstimulated. D Flow cytometry analysis of mitoROShi population at 15 min after treatment with IL-12/IL-18 or IL-12/IL-18 plus DPI or MitoQ. The samples were normalized to unstimulated cells of each treatment condition. E CD44 surface expression at 24 h after IL-12/IL-18 treatment, analyzed by flow cytometry. F Left, Intracellular staining showing the frequency of IFN-γ-producing CD44hi cells 24 h after IL-12/IL-18 or IL-12/IL-18 + DPI treatment. Right, Statistical analysis of observed differences. G Left, Flow cytometry analysis of CD62L and CD44 surface expression within the CD4+CD44hi population at 24 h after IL-12/IL-18 or IL-12/IL-18 + DPI treatment. Right, Statistical analysis of observed differences. Pseudo-color plots are representative of three experiments performed. Graphs show mean ± SD (n = 3 different mice); *p < 0.05; **p < 0.01; ***p < 0.001; ****p < 0.0001; ns not significant; two-way ANOVA with Sidak’s correction.