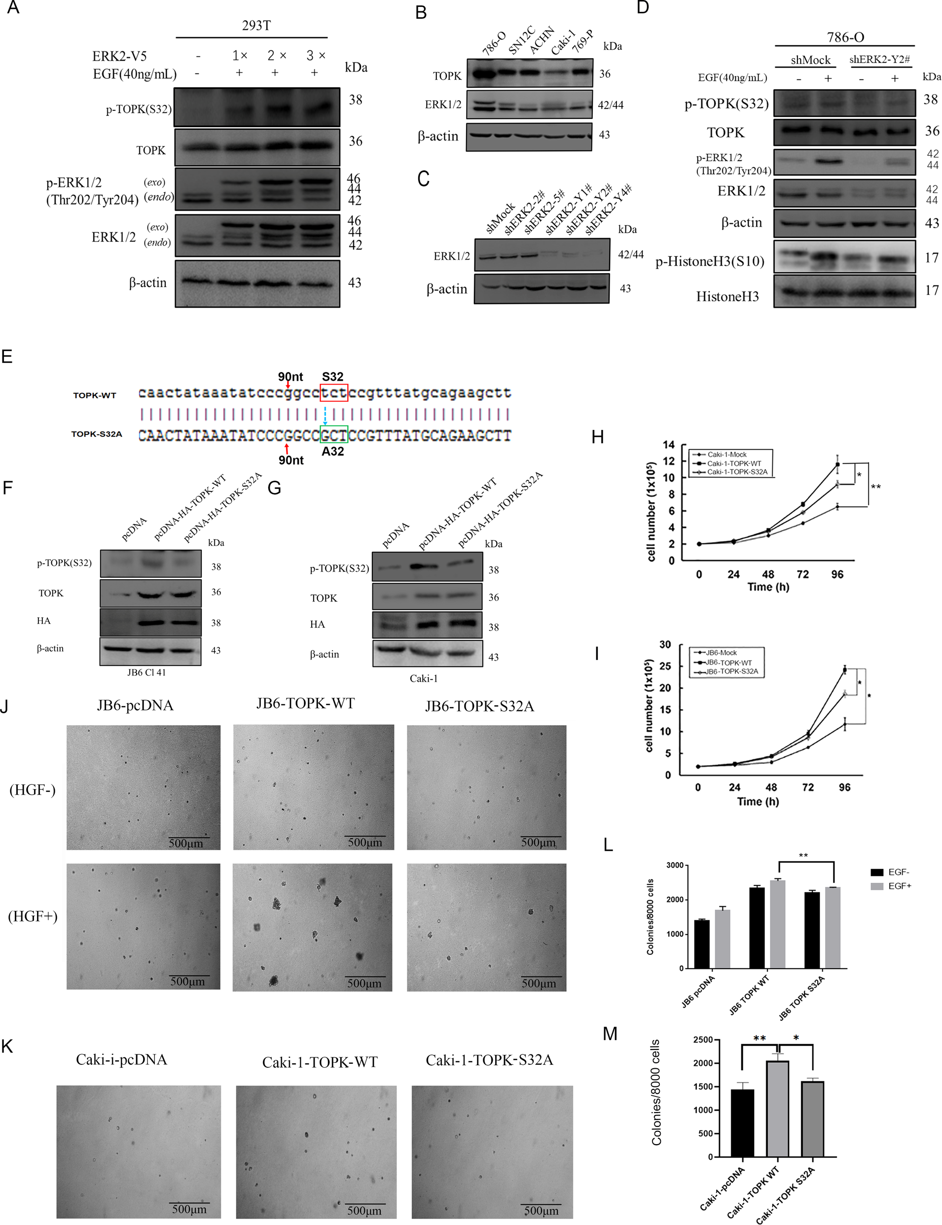
Fig. 3: ERK2 effect the phosphorylation of TOPK at S32 in vitro. The phosphorylation of TOPK at S32 promotes carcinogenesis of RCC ex vivo.

A The phosphorylation of TOPK at Ser32 was detected in 293T cells which were transiently transfected with ERK2 and then activated by EGF at 40 ng/ml, 15 min. B TOPK expression level was compared in five Renal cancer cell lines by westen-blot. C ERK2 was knocked down in 786-O cell line by lentivirus and the effect of five shERK2 vectors was verified. D The expression of p-TOPK (S32), TOPK, ERK1/2 and p-ERK 1/2(Thr202/Tyr204) was detected in these cell lines. E The S32 of TOPK was mutant into A32. F, G pcDNA3, pcDNA3-HA-TOPK-WT and pcDNA3-HA-TOPK-S32A was stable transfected into JB6 Cl41 and Caki-1 cell lines respectively. H, I The proliferation capability of both cells was visualized by growth curve. J–M The colony formation in soft agar was performed after the cells were stimulated with or without EGF. Data were represented as means ± SD of triplicate experiments. *, means P < 0.05, **, means P < 0.01. exo mains exogenous ERK2, endo mains endogenous ERK2.