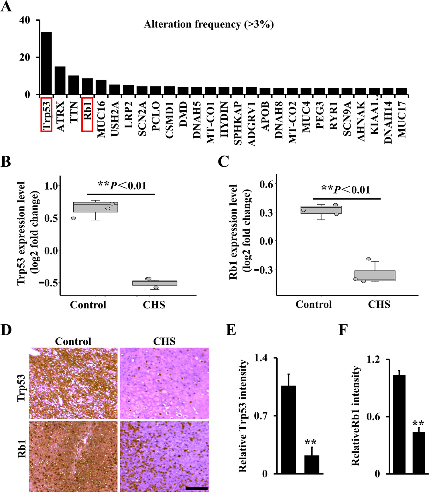
Fig. 1: Trp53 and Rb1 signatures are decreased in human chondrosarcoma.

A The mutant rate of chondrosarcoma >3% from TCGA. The red boxes direct to Trp53 and Rb1. B, C Trp53 and RB1 expression from GSE48420. D IHC analysis of the expressions of Trp53 and Rb1 in human normal cartilage and chondrosarcoma samples as indicated. E, F The expressions of Trp53 and Rb1 were quantified based on IHC staining by Image J software. N = 12. Scale bar, 100 μm. Error bars were the means ± SEM. **P < 0.01.