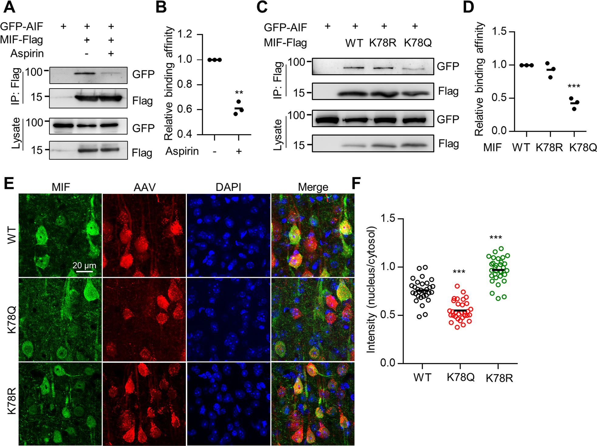
Fig. 3: MIF K78 acetylation impaired MIF interaction with AIF and nuclear translocation.
From: Macrophage migration inhibitory factor (MIF) acetylation protects neurons from ischemic injury

A Reduced interaction between MIF and AIF after aspirin treatment. HEK293T cells were transfected with GFP-AIF and MIF-Flag. MIF protein was immunoprecipitated with anti-Flag antibody and the resulting complex was probed with anti-GFP antibody. B Quantification of AIF interaction with MIF shown in (A). Data shown were independent points and mean; n = 3; paired t-test; **p < 0.01. C Acetylation of MIF K78 impaired binding to AIF. HEK293T cells were transfected with MIF-Flag, K78R-Flag, K78Q-Flag, and GFP-AIF. MIF protein was immunoprecipitated with an anti-Flag antibody, and the resulting complex was probed with an anti-GFP antibody. D Quantification of AIF interaction with MIF shown in (C). Data shown were independent points and mean; one-way ANOVA; n = 3; ***p < 0.001. E Acetylation of MIF K78 impaired MIF translocation to the nucleus after ischemia. AAV-MIF-2A-mCherry, AAV-K78Q-2A-mCherry, and AAV-K78R-2A-mCherry were injected into the cortex and ischemia was induced. Brain sections were stained with anti-MIF antibody (green). F Quantification analysis of MIF intensity in the nucleus/cytosol. Data shown were mean ± SEM; one-way ANOVA; n = 16 cells were randomly selected from three mice; ***p < 0.001.