Fig. 6: RAS activation impairs the AK2-BRAF interaction and AK2 restrains inhibitor-insensitive BRAF mutants.
From: AK2 is an AMP-sensing negative regulator of BRAF in tumorigenesis

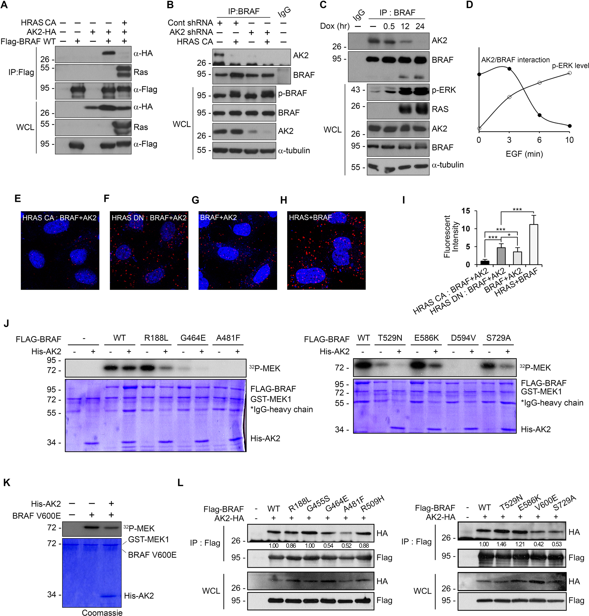
A–C RAS activation reduces the association of AK2 and BRAF. HEK293T cells were cotransfected with Flag-BRAF, AK2-HA, and either control vector (-) or constitutively active HRAS (HRAS CA) for 24 h and then subjected to immunoprecipitation (IP) analysis (A). Hep3B and Hep3B-shAK2 cells were transfected with activated HRAS (HRAS CA) and then subjected to immunoprecipitation (IP) analysis (B). NIH3T3 cells stably expressing HRASV12 were treated with 0.5 μg ml−1 doxycycline for the indicated times and subjected to immunoprecipitation (IP) analysis (C). Total ɑ-tubulin was used as a loading control. D A graph showing the relative association between AK2 and BRAF in HeLa cells upon EGF (50 ng ml−1) treatment over the indicated period of time. E–I In situ proximity ligation assay showing the regulated interaction between AK2 and BRAF according to HRAS activity. HeLa cells were left untreated (G, H) or transfected with either HRAS-CA (E) or HRAS-DN (F), and then subjected to PLA and DAPI staining for visualization of nuclei (blue). Red dots indicate the protein–protein interaction between RAS and BRAF (H) and BRAF and AK2 (E–G). The intensities of red dots in the assays were quantified (I) (n = 7; different fields of microscopy; values are presented as mean ± SD (n = 3; *p < 0.05, **p < 0.01, ***p < 0.001). J AK2 reduces the kinase activity of BRAF mutants found in cancer patients. HEK293T cells were transfected with Flag-BRAF (WT) or cancer patient-found BRAF mutants. Flag-BRAF proteins were then immunopurified and assayed for the kinase activity using γ-32p-MEK1 in the absence or presence of His-AK2 protein. K In vitro modulation of BRAFV600E activities by AK2. Purified AK2 protein (1 μM) was incubated with BRAFV600E protein (10 nM). MEK phosphorylation was visualized by autoradiography. Proteins utilized in the assay were confirmed by western blotting and Coomassie staining. L Interaction of AK2-BRAF mutants. HEK293T cells were transfected with AK2-HA and Flag-tagged BRAF mutants for 24 h and subjected to immunoprecipitation (IP) assays using Flag antibody. The immunoprecipitates and whole cell lysates (WCL) were analyzed by western blotting. Ratio of [anti-HA; FLAG-IP] to [anti-HA; WCL] on each BRAF mutant are represented in the blots.