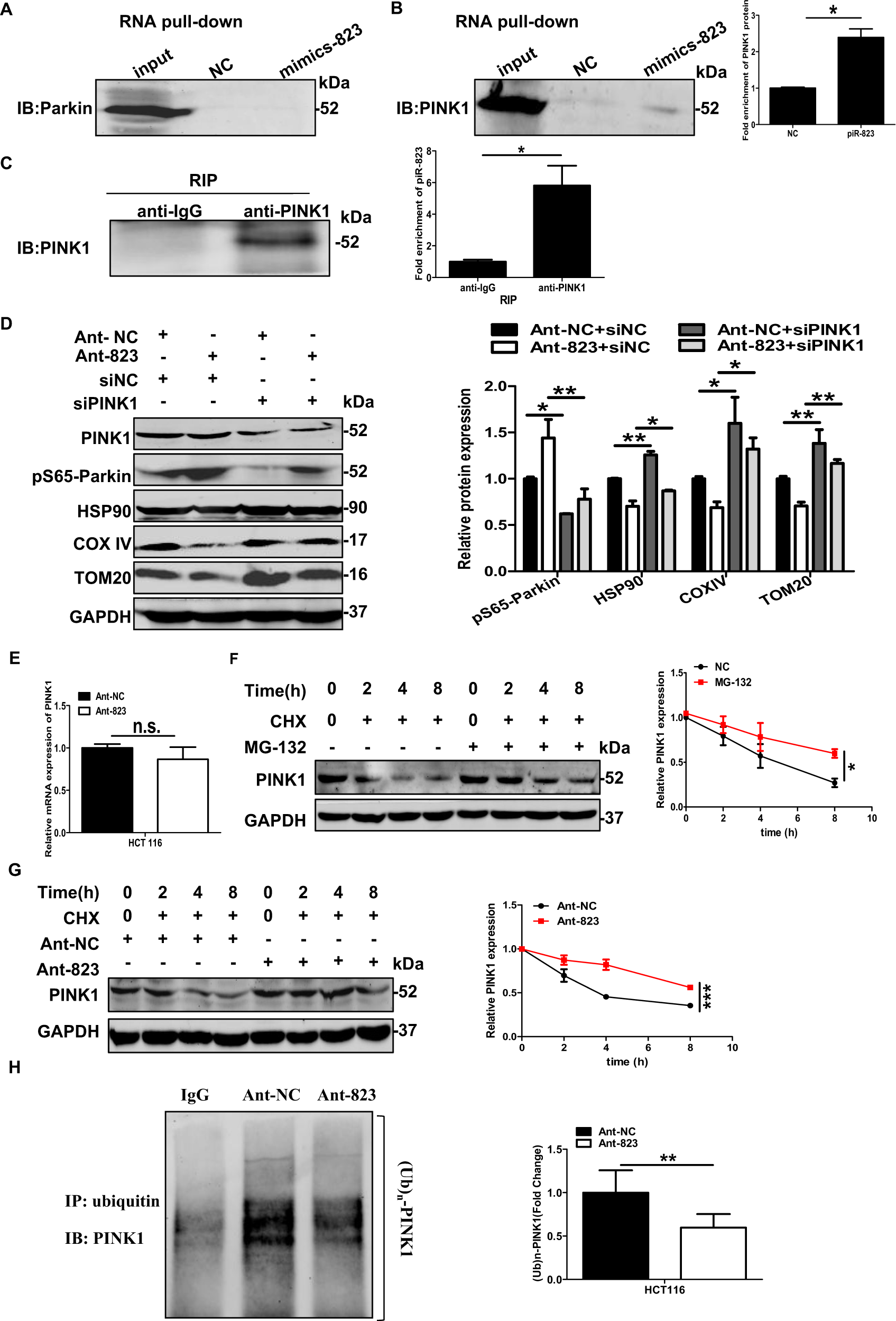
Fig. 6: piR-823 interacts with PINK1 and facilitates the ubiquitination and proteasome-dependent degradation of PNIK1 in HCT116 cells.
From: piR-823 inhibits cell apoptosis via modulating mitophagy by binding to PINK1 in colorectal cancer

A, B RNA-binding proteins resulted from RNA-protein pull-down was separated and incubated with anti-Parkin and anti-PINK1. C Real-time PCR to detect the level of piR-823 bound to PINK1. D Western blot analysis of PINK1, pS65-Parkin, HSP90, COX IV, and TOM20 in HCT116 cells transfected with siNC or siPINK1 in combination with Ant-NC or Ant-823. E The mRNA levels of PINK1 in HCT116 cells transfected with Ant-823 or Ant-NC. F, G Western blot analysis for expression of PINK1 in HCT116 cells transfected with Ant-NC or Ant-823 or in combination with MG132. H Immunoprecipitation for PINK1 ubiquitination in HCT116 cells. *P < 0.05 vs control groups; n.s. indicates not significant.