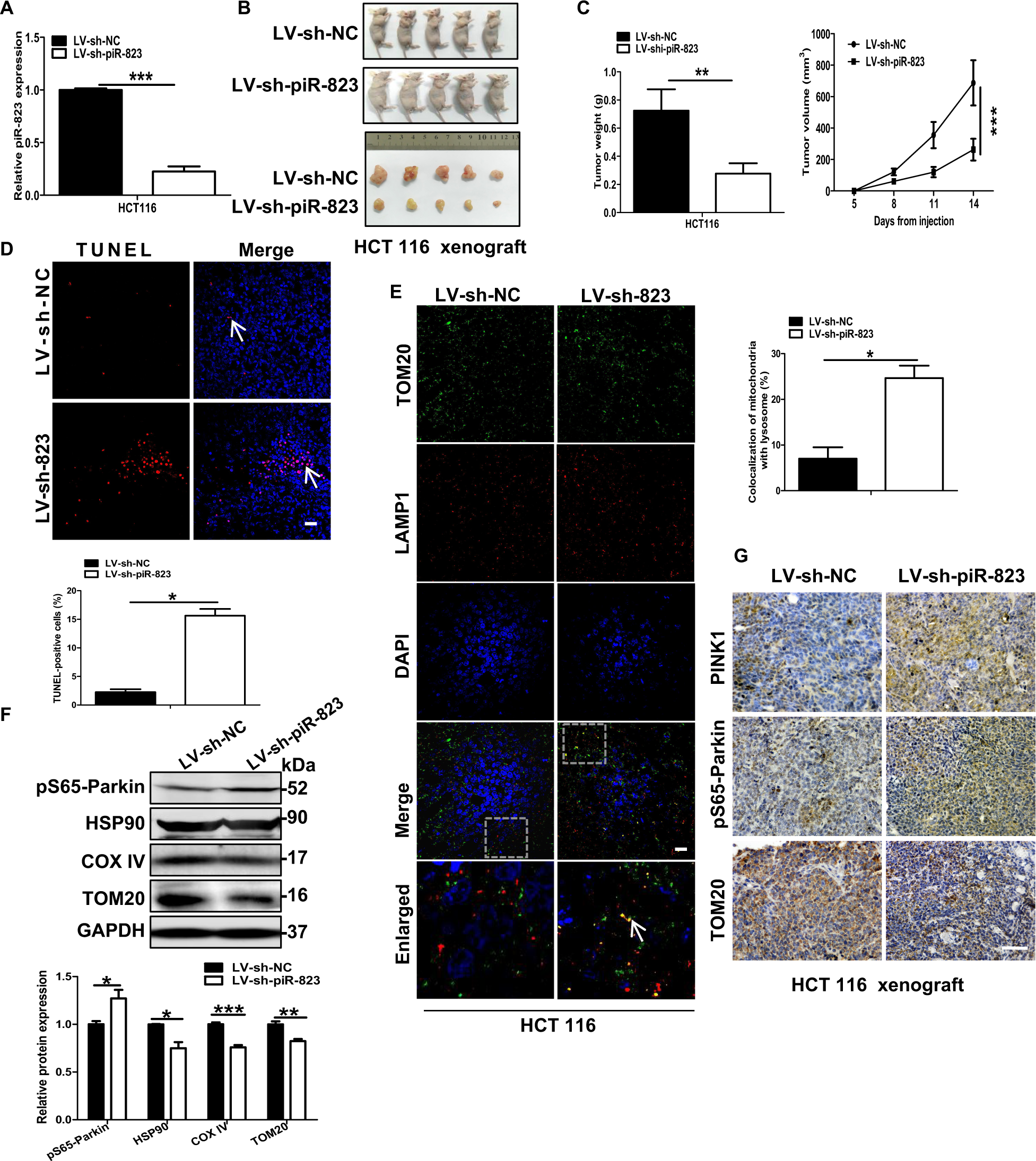
Fig. 7: piR-823 inhibition facilitated mitophagy in vivo.
From: piR-823 inhibits cell apoptosis via modulating mitophagy by binding to PINK1 in colorectal cancer

A The relative piR-823 level of human CRC cell lines HCT116 transfected with LV-sh-NC or LV-sh-piR-823 by real-time PCR. B Morphologies of tumors in xenografts tumor model in nude mice (n = 5 for each group). C Growth curve represented tumor volumes at different time points were shown, as well as the tumor weight of HCT116 xenograft (n = 5 for each group). D TUNEL Apoptosis Assays were conducted in tumor tissues of HCT116 xenograft (n = 5 for each group). Scale bar: 10 μm. E Immunofluorescence assays were performed to show the co-location of mitochondria and lysosomes in HCT116 xenografts collected from the control group or piR-823 downregulated nude mice (n = 5 for each group). Scale bar: 10 μm. F Western blot analysis of pS65-Parkin, HSP90, COX IV and TOM20 were detected to evaluate the mitophagy and mitochondrial quantity in HCT116 xenograft tumors (n = 5 for each group). G The xenograft tissues were subjected to immunohistochemistry staining for PINK1, pS65-Parkin, and COX IV. Scale bar: 100 μm.