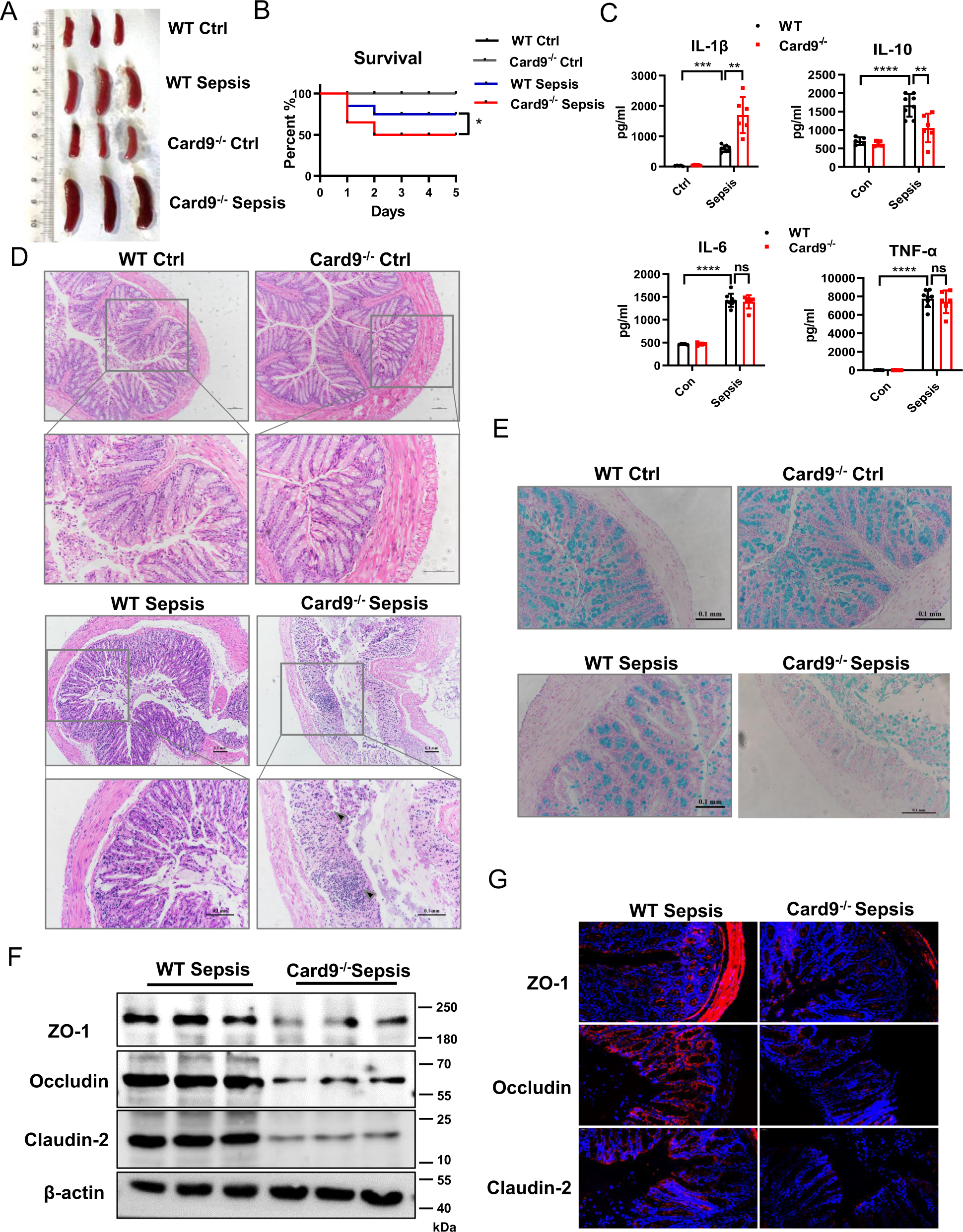
Fig. 1: Card9−/− mice are susceptible to sepsis and along with intestinal inflammation and gut barrier dysfunction.
From: Card9 protects sepsis by regulating Ripk2-mediated activation of NLRP3 inflammasome in macrophages

WT mice and Card9−/− littermates (n = 10 for each group) were intraperitoneal injection with LPS (5 mg/kg). A Spleen photo of mice in control and experimental groups. B Survival rate of WT mice and Card9−/− mice within 5 days after LPS treatment. C Secretion of IL-1β, IL-10, IL-6 and TNF-α in serum was assessed by ELISA. D Histological analysis of intestinal was assessed by H&E staining. E Intestinal tissue from WT mice and Card9−/− mice were staining with alcian blue. F Western blot analysis of ZO-1, Occludin and Claudin-2 in intestinal tissue from WT-sepsis mice and Card9−/−-sepsis mice. G Immunofluorescence analysis of ZO-1, Occludin and Claudin-2 in the intestinal mucosa. Data are shown as mean ± SEM. Scale bars, 0.1 mm. Each group was representative of at least three biological replicates. *p < 0.05, **p < 0.01, ***p < 0.001.