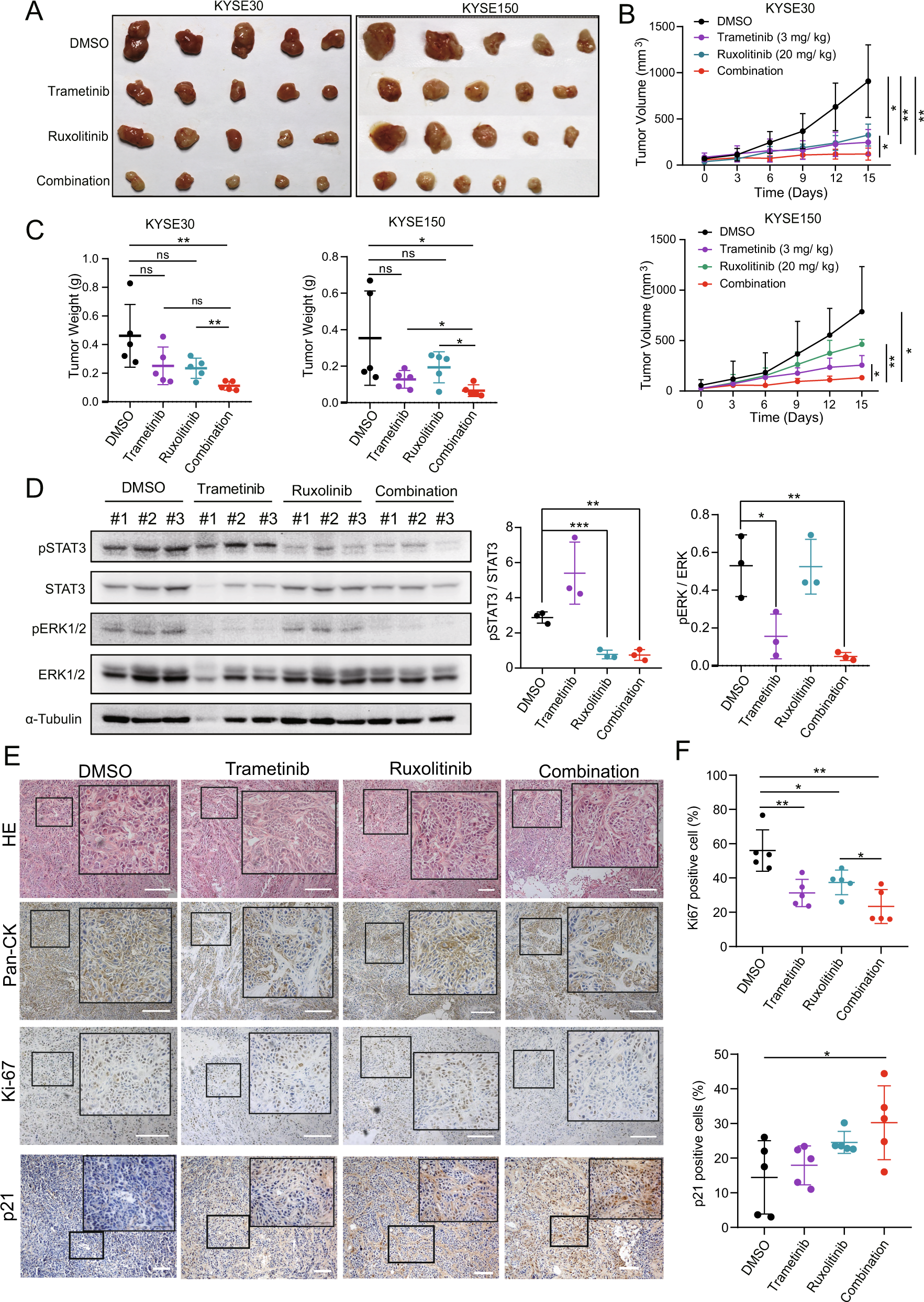
Fig. 7: Suppression of MEK using a combination of trametinib with ruxolitinib leads to tumor growth regression in vivo.
From: Blocking STAT3 signaling augments MEK/ERK inhibitor efficacy in esophageal squamous cell carcinoma

A–C Nude mice bearing KYSE30 and KYSE150 tumors were treated with the indicated inhibitors for 15 days. Tumor size (A), tumor volumes (B), and tumor mass at the endpoint (C) are shown. D Western blotting results show the expression of pSTAT3 and pERK1/2 in xenograft tumors exposed to the indicated treatment. Densitometry analyses of pSTAT3 and pERK1/2 expression normalized to STAT3 and ERK1/2 expression, respectively. Error bars represent the mean ± SD. *P < 0.05, **P < 0.01, ***P < 0.001. E HE staining and IHC of xenograft tumors. F The percentage of Ki67- and p21-positive cells were determined using IHC (right). Scale bar, 100 μm. Error bars represent the mean ± SD. *P < 0.05, **P < 0.01, ***P < 0.001.