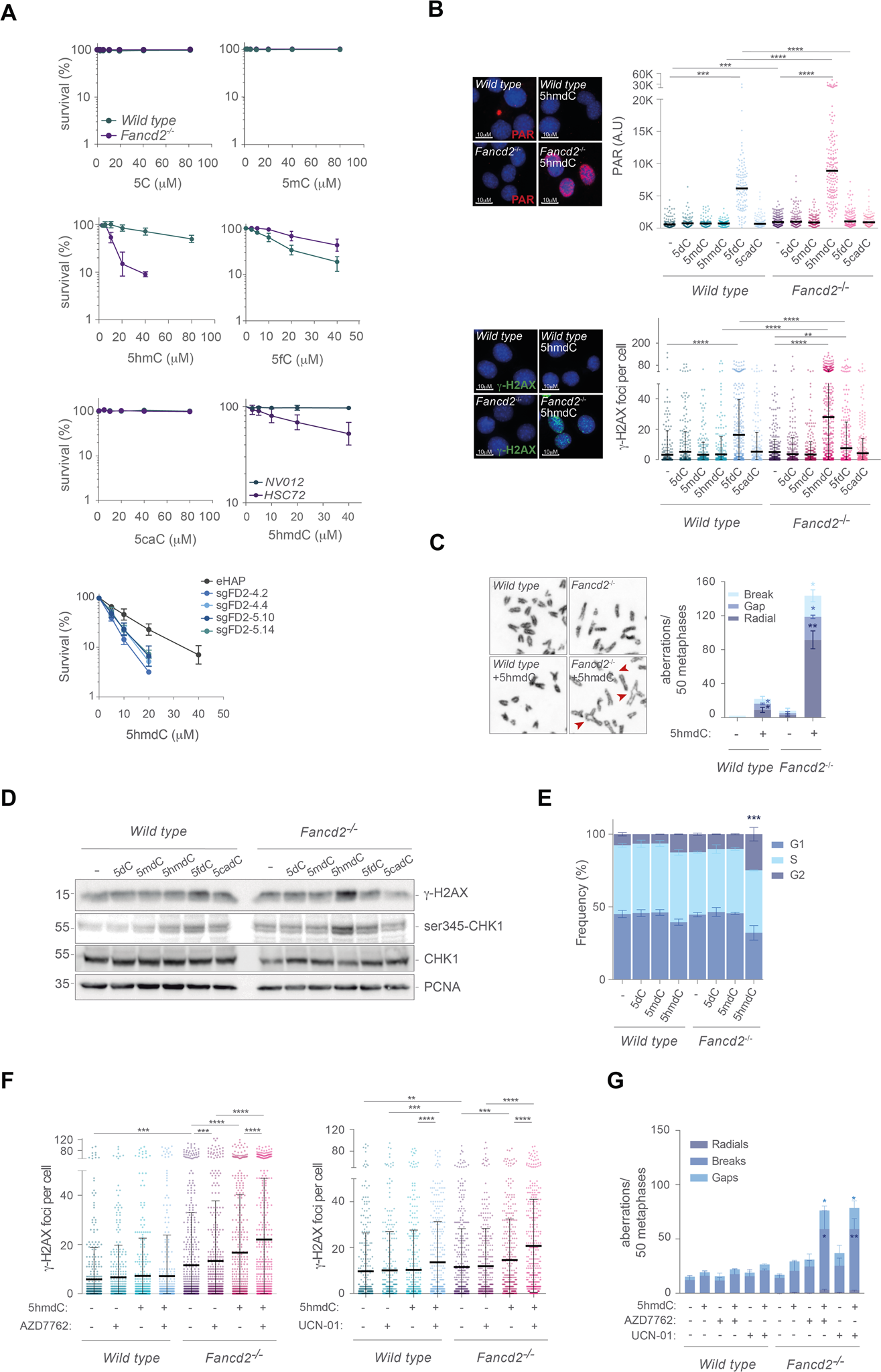
Fig. 1: 5hmdC exposure induces genome instability in Fancd2−/− cells.

A Cell proliferation assay of wild type, Fancd2−/− exposed to the indicated dose of 5dC, 5mdC, 5hmdC, 5fdC and 5cadC for 3 days (n = 4, mean ± s.d.). Cell proliferation assay of a lymphoblast FANCA-deficient patient-derived HSC72, NV012 cell lines and FANCD2− KO eHAP CRISPR clones exposed to the indicated doses of 5hmdC for 3 days (n = 4, mean ± s.d.). B Top left, representative PAR (red) immunofluorescence images of wild type and Fancd2−/− cells exposed to 5hmdC (10 μM) for 16 h. DAPI (blue) stains nuclear DNA. Top right, plot depicting PAR mean intensity signal per nucleus (n = 3, Mann–Whitney test; central line represents median value). Bottom left, representative γ-H2AX (green) immunofluorescence images of wild type and Fancd2−/− cells exposed to 5hmdC (10 μM) for 16 h. DAPI (blue) stains nuclear DNA. Bottom right, plot depicting γ-H2AX foci per nucleus (n = 3, Student’s t test; central line represents mean ± s.d.). C Left, representative images of chromosome aberration test (red arrowhead) from wild type and Fancd2−/− cells following 5hmdC treatment (10 μM) for 40 h. Right, bar plot of breakdown of the different types of chromosomal aberrations (n = 150 of each of 3 biological replicates, Student’s t test; bar represents mean ± s.e.m.). D Western blot of wild type and Fancd2−/− MEFs extracts to detect γ-H2AX, ser345-CHK1, total CHK1, and PCNA (loading control) after exposure to 5dC, 5mdC, 5hmdC, 5fdC or 5cadC (10 μM) for 16 h. E Bar plot depicting frequency of G1, S or G2 populations of wild type and Fancd2−/− cells exposed to 5dC, 5mdC and 5hmdC (100 μM) for 30 min and subsequently analyzed after 48 h in culture (n = 3, Student’s t test; bar represents mean ± s.d.). F Left, plot depicting γ-H2AX foci per nucleus of wild type and Fancd2−/− cells exposed to AZD7762 (2.5 nM), 5hmdC (10 μM) or combination of both for 16 h (n = 3, Mann–Whitney test; central line represents mean value). Right, as in Left but AZD7762 was substituted by UCN-01 (2.5 nM). G Bar plot of breakdown of the different types of chromosomal aberrations from wild type and Fancd2−/− cells treated with 5hmdC (10 μM), AZD7762 (2.5 nM), UCN-01 (2.5 nM) or combinations for 48 h. AZD7762 or UCN-01 were added 24 h before harvesting the cells (n = 100 of each of 2 biological replicates, Student’s t test; bar represents mean ± s.d).