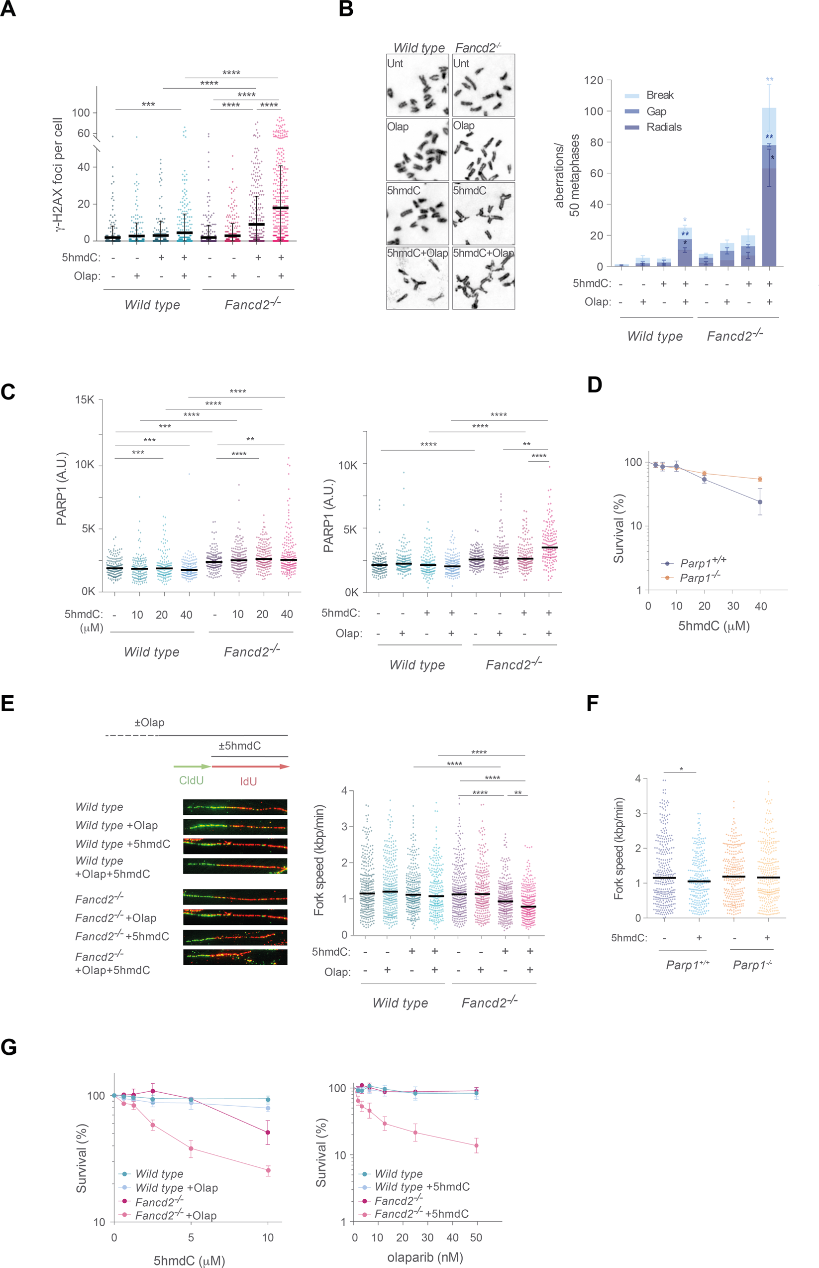
Fig. 3: PARP1 is responsible for 5hmdC-induced replication fork instability in Fancd2−/− cells.

A Dot plot showing quantitation of nuclear γ-H2AX foci in wild type and Fancd2−/− MEFs upon treatment with 5hmdC (2 μM), olaparib (7.5 nM) or 5hmdC+olaparib for 16 h (n = 100 of each of 3 biological replicates, Student’s t test; central line represents mean ± s.d.). B Left, representative images of chromosome metaphases from wild type and Fancd2−/− cells treated with 5hmdC (2 μM), olaparib (7.5 nM) or 5hmdC+olaparib. Right, bar plot of breakdown of the different types of chromosomal aberrations (n = 150 of each of 3 biological replicates, Student’s t test; bar represents mean ± s.d.). C Dot plot representing immunostaining of PARP1 during the chromatin retention assay from wild type and Fancd2−/− cells exposed to 5hmdC (10, 20, 40 μM) for 3 h (left) or in combination with olaparib (0.1 μM + 10 μM 5hmdC) (right). Olaparib was added 30 min before 5hmdC (n = 3, Mann–Whitney test; central line represents median value). D Cell proliferation assay of Parp1+/+ and Parp1−/− MEFs exposed to the indicated doses of 5hmdC for 4 days (n = 4, mean ± s.d.). E Top left, scheme of the DNA fiber assay of wild type and Fancd2−/− cells in the presence of 5hmdC in combination with olaparib. Bottom left, representative images of DNA fibers from wild type and Fancd2−/− MEFs after 5hmdC (40 μM) exposure alone or in combination with olaparib (0.5 μM). Right, plot representing fork speed (Kbp min−1) (n = 150 of each of 3 biological replicates, Mann–Whitney test; central line represents median value). F Dot plot representing fork speed (Kbp min−1) of Parp1+/+ and Parp1−/− in the presence of 5hmdC (40 μM)(n = 150 of each of 3 biological replicates, Mann–Whitney test; central line represents median value). G Left, cell proliferation assay of wild type and Fancd2−/− MEFs exposed to the indicated doses of 5hmdC alone or combined with a fixed dose of olaparib (15 nM), for 3 days (n = 4, mean ± s.d.), or right, to the indicated doses of olaparib alone or combined with a fixed dose of 5hmdC (1.25 μM) for 3 days (n = 4, mean ± s.d.).