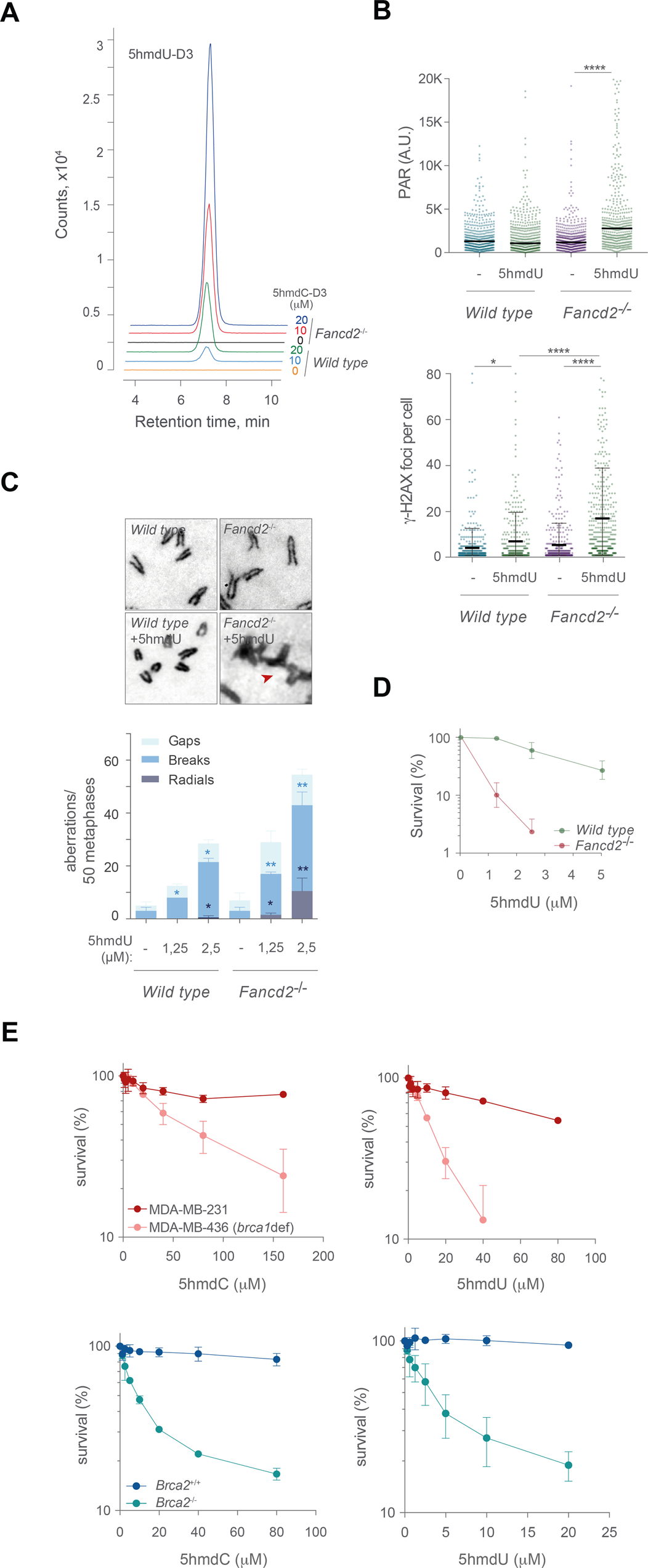
Fig. 4: 5hmdC derived 5hmdU is responsible for the DNA damage and genomic instability in Fancd2−/− cells.

A Plot representing the quantitation by HPLC-MS/MS of exogenous 5hmdU-D3 level in genomic DNA samples from wild type and Fancd2−/− cells exposed to isotopically labeled 5hmdC-D3 (0,10 and 20 μM) for 16 h. B Top, plot depicting PAR mean intensity signal per nucleus of wild type and Fancd2−/− cells exposed to 5hmdU (2.5 μM) for 16 h (n = 3, Mann–Whitney test; central line represents median value). Bottom, plot depicting γ-H2AX foci obtained from immunofluorescence images from wild type or Fancd2−/− cells exposed to 5hmdU (2.5 μM) for 16 h (n = 3, Student’s t test; central line represents mean ± s.d.). C Top, representative images of chromosome aberrations (red arrowhead) test from wild type and Fancd2−/− cells following 5hmdU treatment (1.25 and 2.5 μM) for 40 h. Bottom, bar plot of breakdown of the different types of chromosomal aberrations (n = 150 of each of 3 biological replicates, Student’s t test; bar represents mean ± s.d.). D Cell proliferation assay of wild type and Fancd2−/− MEFs exposed to the indicated doses of 5hmdU for 3 days (n = 4, mean ± s.d.). E Cell proliferation assays of MDA-MB-231 (BRCA1 proficient), MDA-MB-436 (BRCA1 deficient), BRCA2+/+ and BRCA2−/− DLD-1 cell exposed to the indicated doses of 5hmdC or 5hmdU for 7 days (n = 4, mean ± s.d).