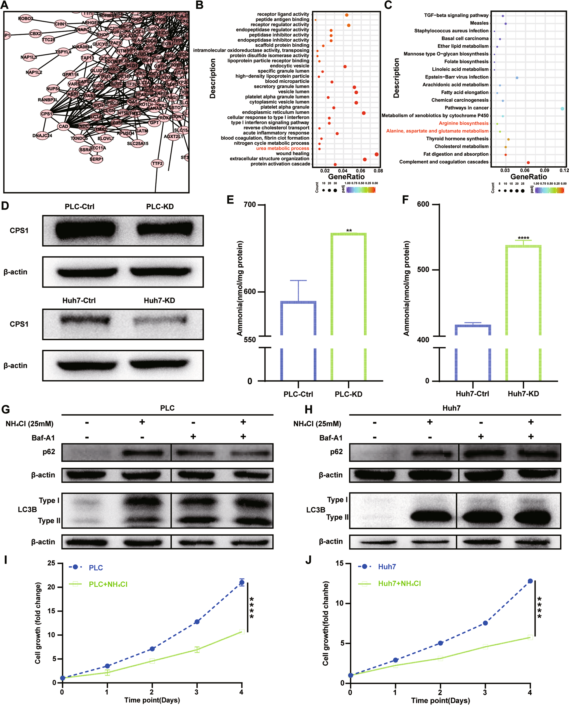
Fig. 6: DNAJC24 knockdown inhibits HCC cells proliferation and autophagy by affecting the metabolism of ammonia.

A Interactions in the STRING protein interaction database were used to analyze DEGs interaction networks. B, C GO functional enrichment analysis (B) and KEGG pathway enrichment analysis (C) of DEGs was performed to identify functionally related gene pathways. D Western blotting was performed to determine protein levels of CPS1. E, F NH4+/NH3 levels were measured in the PLC-KD (E) cells or Huh7-KD (F) cells as well as in the corresponding control cells using an ammonia assay kit by spectrophotometric analysis at 570 nm with extrapolation from the standard curve and expressed in nmol/mg protein. G, H NH4Cl (final concentration 25 mM) or/and Bafilomycin A1 (final concentration 400 nM) was added to the culture medium of PLC or Huh7 and incubated for 24h, respectively. Western blotting was performed to determine protein levels of LC3B. I, J CCK-8 cell viability assay analysis of the impact of NH4Cl (final concentration 25 mM) on PLC (I) and Huh7 (J) cell growth. Results were normalized to viability at day 0 and represented as fold change. Data were presented as mean ± SEM. n = 3–5. **P < 0.01, ****P < 0.0001.