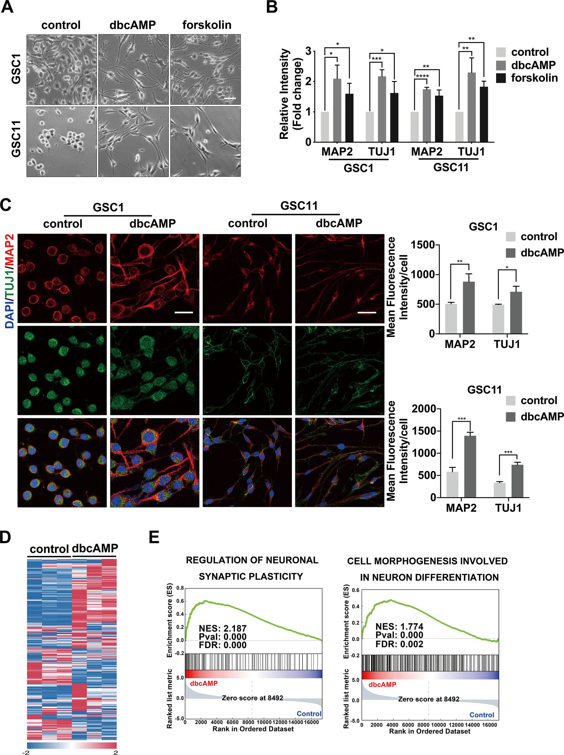
Fig. 1: cAMP induces neuronal differentiation in GSCs.

A Phase-contrast image of GSC1 and GSC11 cells before and after treatment with dbcAMP and forskolin for 72 h (scale bar, 100 μm). B Quantification of MAP2 and TUJ1 in GSCs treated with dbcAMP and forskolin by flow cytometry. C Immunofluorescence staining of MAP2 (red) and TUJ1 (green) in GSCs before and after incubation with dbcAMP (left) and quantification of fluorescence intensity (right) (scale bar, 50 μm). D Heat map of differentially expressed genes between GSCs treated with and without dbcAMP. E GSEA analysis using the mRNA sequencing data. (Data are shown as the mean ± SD. N.S., not significant; *, p < 0.05; **, p < 0.01; ***, p < 0.001; ****, p < 0.0001).