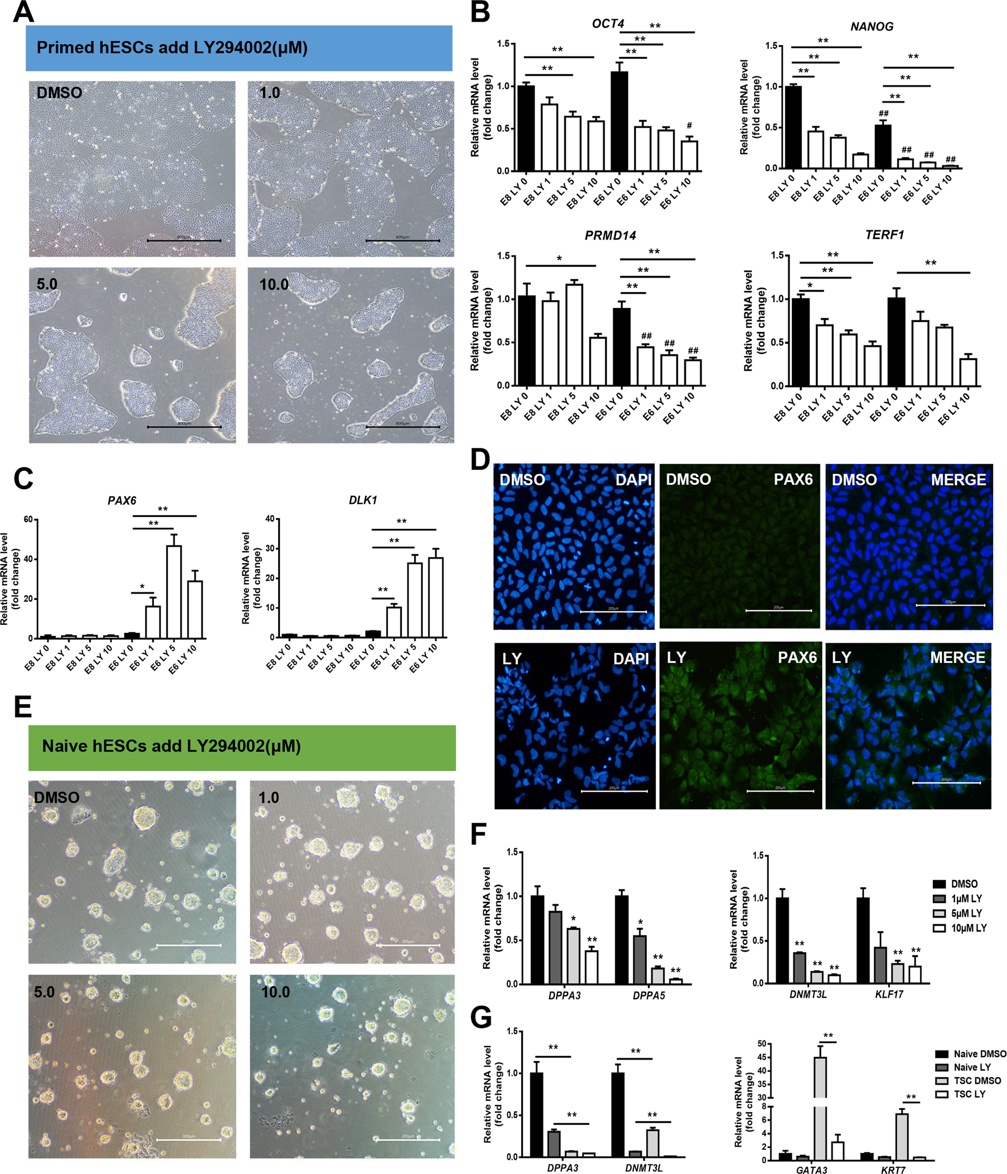
Fig. 5: Inhibition of AKT phosphorylation promotes pluripotent dissolution and impedes the primed-to-naive transition.

A Morphology of primed hESCs after stimulation for 48 h with the PI3K/AKT inhibitor LY294002, at different concentrations bar = 300 μm. B, C Quantitative gene expression analysis for pluripotent marker genes OCT4, NANOG, PRMD14, and TERF1 (B) and the neuroectoderm marker genes PAX6 and DLK1 (C) in the primed hESCs after culture for 72 h in E8 and E6 medium with different concentrations of LY294002 separately (n = 3), data are presented as means ± SEM, compared to E8 LY 0 and E6 LY 0, *p < 0.05; **p < 0.01, one-way ANOVA followed by t-test. D Immunofluorescence analysis of PAX6 expression level in primed hESC after cultured 72 h in E6 medium supplemented with 5 μM LY294002, bar = 300 μm. E Morphology of naive-like hESCs after stimulation for 48 h with the PI3K/AKT inhibitor LY294002 at different concentrations, bar = 300 μm. F qPCR detection of the naive marker genes mRNA levels in naive-like hESCs after treated with different concentration of LY294002 (n = 3), data are presented as means ± SEM, compared to DMSO, *p < 0.05; **p < 0.01, one-way ANOVA followed by t-test. G Naive marker gene and TSC gene expression levels in naive like cells and TSC that treated with LY294002 at different concentration (n = 3), data are presented as means ± SEM, compared to DMSO, *p < 0.05; **p < 0.01, one-way ANOVA followed by t-test.