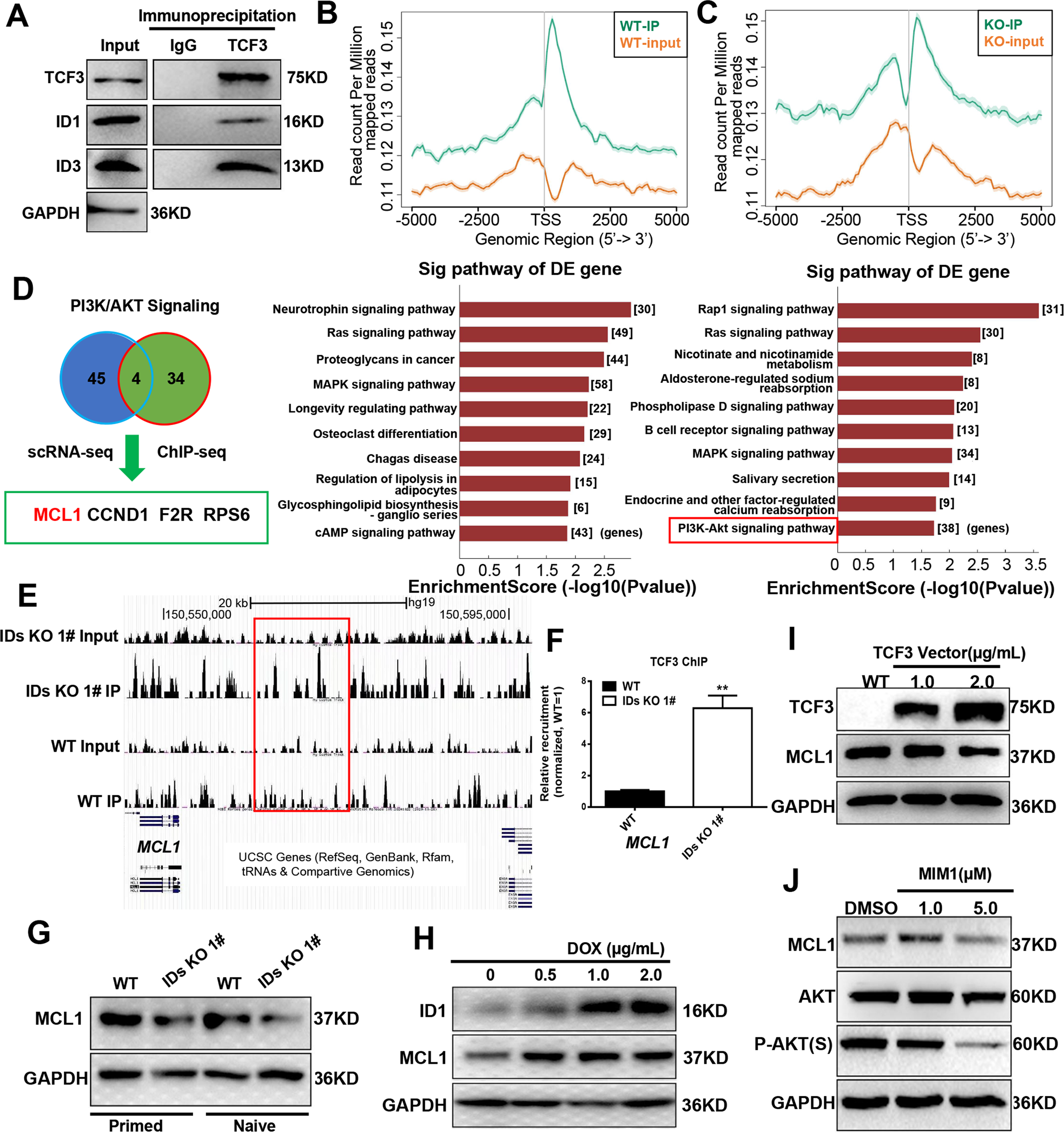
Fig. 6: Identify MCL1 as a target of the ID-E protein axis in the regulation of AKT phosphorylation.

A TCF3 was immunoprecipitated from WT hESCs; then, the amount of ID1 and ID3 present in the precipitate was evaluated via Western blots. B Peak annotation plot of TCF3 ChIP-seq analysis in WT and KEGG analysis of the genes that TCF3 binding at in WT. C Peak annotation plot of TCF3 ChIP-seq analysis in the IDs KO cells and KEGG analysis of the genes that TCF3 binding at in IDs KO. D Screening strategy for identifying potential genes that mediate AKT phosphorylation through TCF3. E, F TCF3 signal track for the representative locus MCL1 in WT and IDs KO hESCs from ChIP-seq data, and the binding of promoter sequences for MCL1 to TCF3 was evaluated in WT and IDs KO hESCs via ChIP-qPCR (n = 3). **p < 0.01 compared with WT; t-test. G Western blot detect the protein level of MCL1 in both primed and naive-like hESCs. H Western blot detect the ID1 and MCL1 expression level in ID1 overexpressed line. I Western blot analysis the TCF3 and MCL1 protein level when TCF3 vector was transfect to 293 cell 48 h. J Western blot analysis the MCL1, AKT, P-AKT protein level in the cell that treated with different concentrate of MCL1 inhibitor MIM1 48 h.