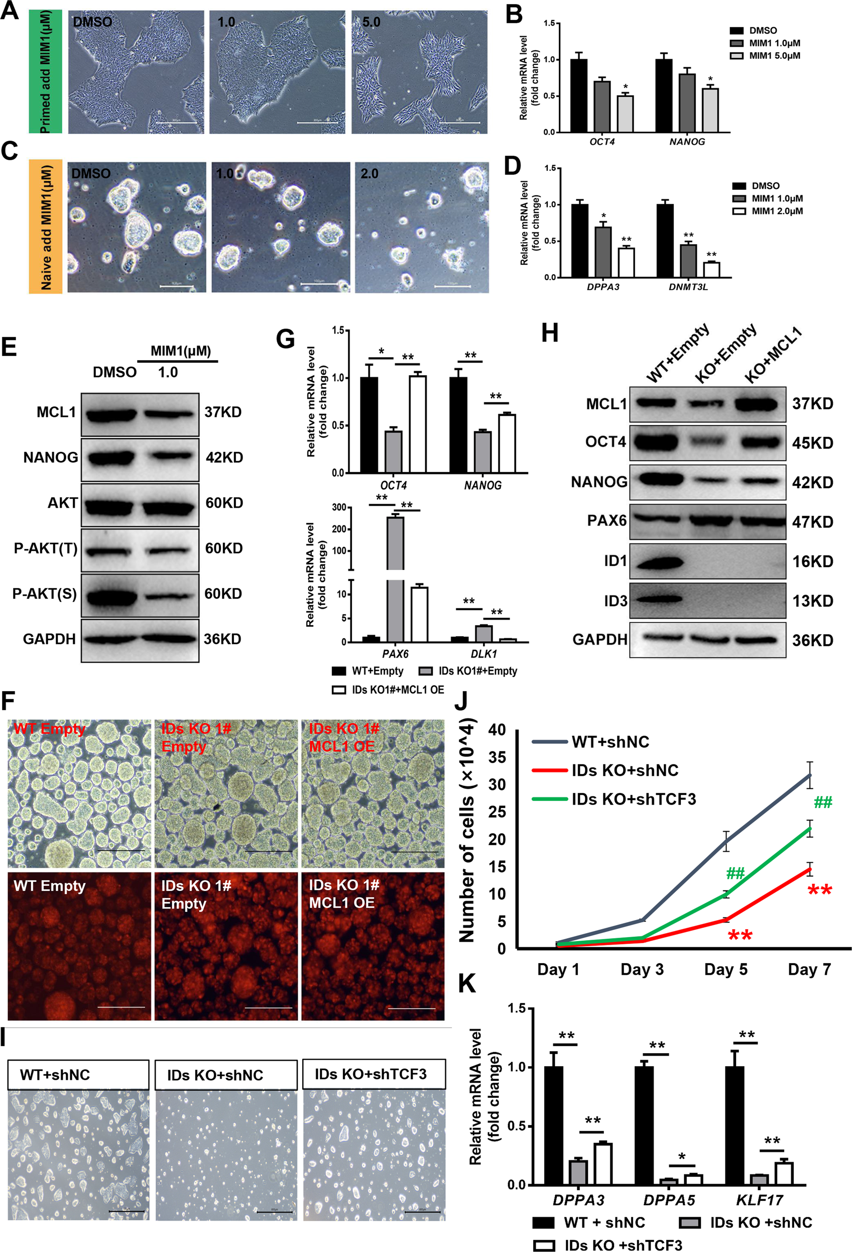
Fig. 7: Suppressed transcription inhibition of TCF3 on MCL1 increases the pluripotency of IDs KO hESCs.

A Morphology of primed hESC after stimulation for 48 h with MCL1 inhibitor MIM1 at different concentrations, bar = 300 μm. B Quantitative gene expression analysis of OCT4 and NANOG in the primed hESCs (n = 3), compared to DMSO, data are presented as means ± SEM, *p < 0.05, one-way ANOVA followed by t-test. C Morphology of naive-like hESCs after stimulation for 48 h with the MCL1 inhibitor MIM1 at different concentrations, bar = 300 μm. D Quantitative gene expression analysis for DPPA3 and DNMT3L in naïve-like hESC (n = 3), compared to DMSO, data are presented as means ± SEM, *p < 0.05, **p < 0.01, one-way ANOVA followed by t-test. E Western blot analysis of MCL1, NANOG, AKT, and P-AKT protein levels in the naive-like hESCs after treatment with MIM1 for 48 h. F Embryonic bodies differentiation of the WT and IDs KO 1# cells at day 3 after transfection with empty and MCL1 overexpression vectors. G qPCR detection of pluripotent and ectodermal genes in EBs of the WT and IDs KO 1# cells after transfection with empty and MCL1 overexpression vectors (n = 3), compared to WT + empty, data are presented as means ± SEM, *p < 0.05, **p < 0.01, one-way ANOVA followed by t-test.. H Western blot analysis of MCL1, OCT4, NANOG, and PAX6 protein levels in day 3 EBs of the WT and IDs KO 1# cells after transfection with empty and MCL1 overexpression vectors. I Morphology of the WT and IDs KO 1# cells in the naive-like state after separate transfection with shNC (wild type) and shTCF3, bar = 800 μm. J Growth curve of the WT and IDs KO 1# cells in naive-like state after separate transfection with shNC and shTCF3, **p < 0.01, compared to WT + shNC, ## p < 0.01, compared to IDs KO + shNC, one-way ANOVA followed by t-test. K Quantitative gene expression analysis in the WT and IDs KO naive-like hESCs after transfection with shNC and shTCF3 (n = 3) compared to WT + shNC. Data are presented as means ± SEM, *p < 0.05, **p < 0.01, one-way ANOVA followed by t-tests.