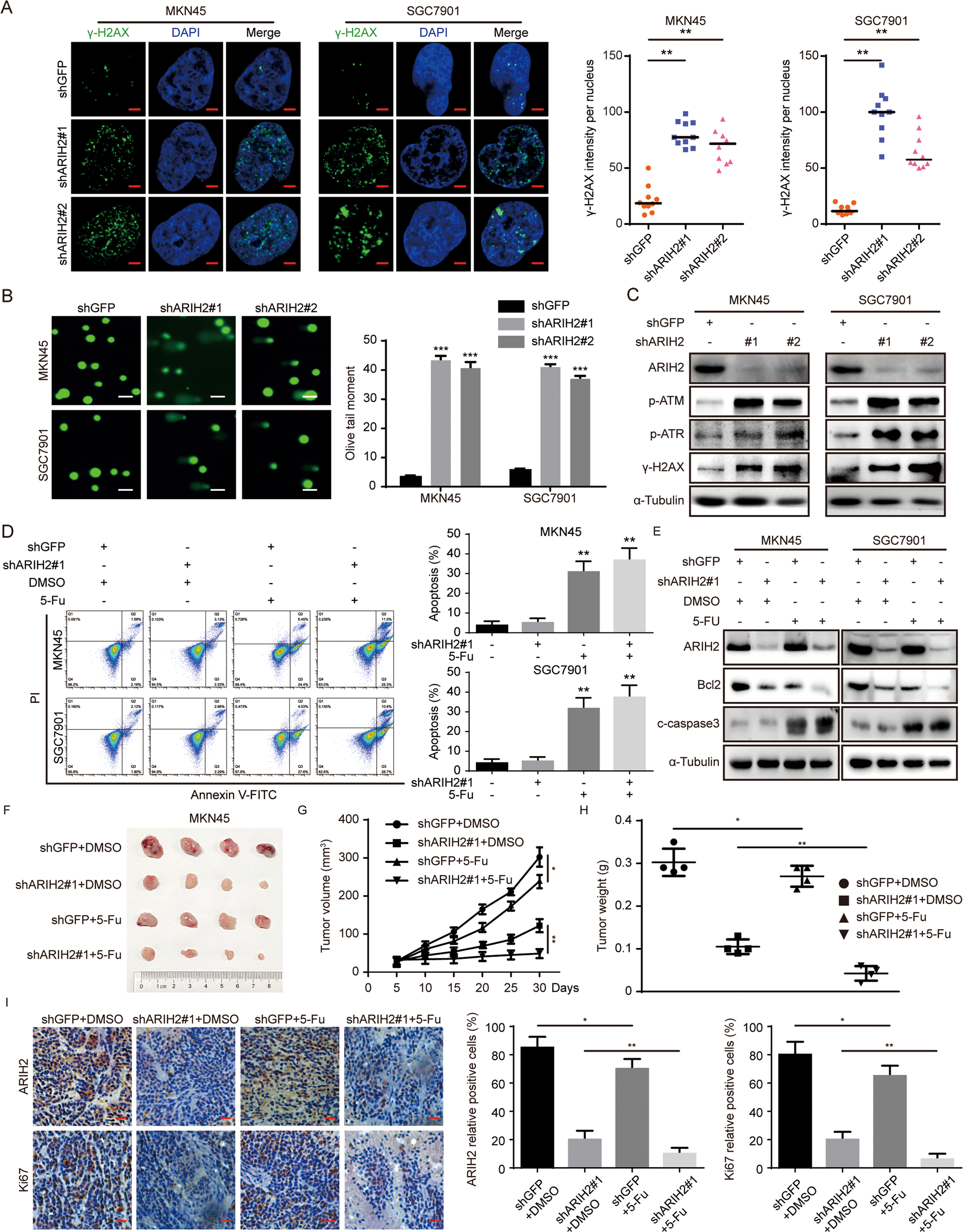
Fig. 6: Downregulation of ARIH2 expression induces DNA damage and apoptosis in GC cells.

A Immunofluorescence staining with a ɣ-H2AX antibody was performed to confirm the induction of DNA damage after ARIH2 knockdown. Representative ɣ-H2AX-positive cells are shown. Quantification of ɣ-H2AX expression. B Tailed DNA in single GC cells with ARIH2 knockdown was detected. Quantification of tailed DNA in single cells. C DNA damage-related proteins were analyzed by Western blot assays. D Flow cytometric analysis of apoptosis of the GC cells with ARIH2 knockdown were performed. Quantification of apoptosis of GC cells. E Apoptosis-related proteins were detected by Western blot assays. F–H Photographs, growth monitoring and weights of the indicated xenograft tumors. Data were analyzed using two-tailed Student’s t tests. I IHC analysis of ARIH2 and Ki67 expression was carried out in the indicated xenograft tumors. Scale bar = 50 μm. Quantification of ARIH2 and Ki67 expression. All data are expressed as the mean ± SD. Student’s t test was performed to analyze significance. *P < 0.05, **P < 0.01, ***P < 0.001.